2024年福建农村信用社招聘公告发布
多类都有岗位,共计招聘561人
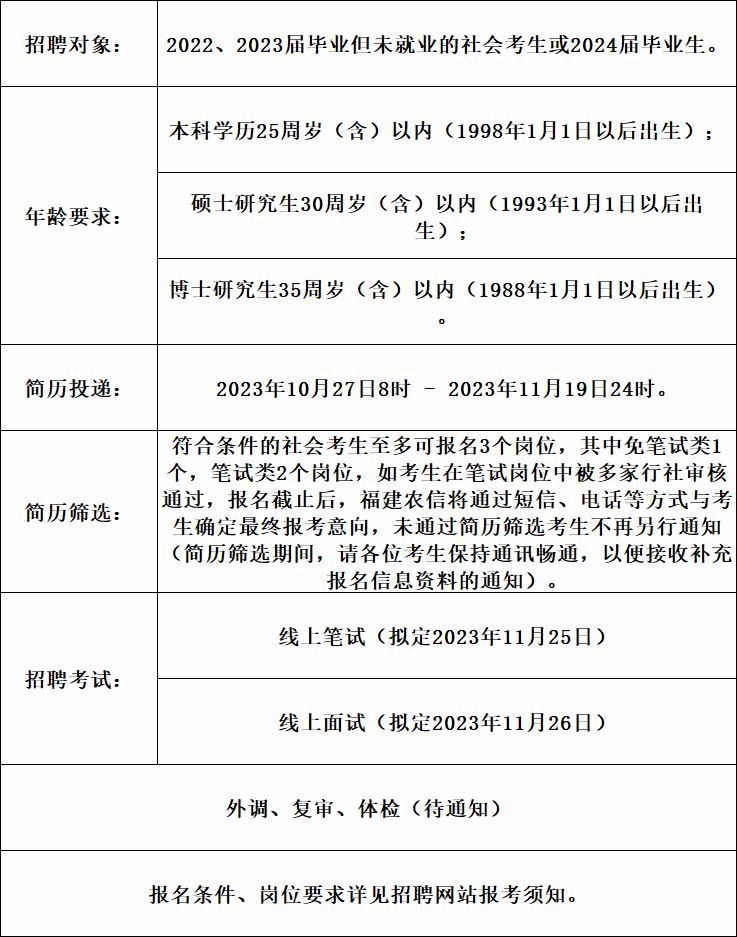
报名时间:10月27日-11月19日
2024年福建农信新员工招聘分为免笔试类、普通笔试类。其中免笔试类、普通笔试类两个类别均设置综合服务岗位、金融科技岗位(金融科技岗位限计算机相关相近专业人员报考,各行社招聘岗位需求详见分布表)。
2022、2023届毕业但未就业的社会考生或2024届毕业生满足以下条件之一:
(1)“双一流”建设高等院校全日制本科及以上学历,具有学士及以上学位(不含专升本);
(2)国内普通高等院校全日制研究生学历,具有硕士或博士学位;
(3)排名全球200名以内的海外大学(不含国内分校)本科及以上学历(学位)。归国留学生应取得国家教育部相关部门出具的学历学位认证。
2022、2023届毕业但未就业的考生或2024届毕业生满足以下条件之一:
(2)海外大学本科及以上学历(学位),须由国家教育部相关部门出具学历学位认证。
(3)南平、三明地区行社及绩效考核类别为五、六的行社根据之前摸底上报的需求,部分岗位学历可放宽为全日制大专及以上学历。
经济、金融、会计、统计类,法学类,管理类,中国语言文学类,新闻传播学类、计算机类等相关及相近专业,具体见下发的专业目录。
本科学历不超25周岁(1998年1月1日以后出生);硕士研究生不超30周岁(1993年1月1日以后出生);博士研究生不超35周岁(1988年1月1日以后出生)。
(一)在系统内存在近亲属关系(含劳务派遣)的人员禁止报考其亲属所在行社,具体为:
2.直系血亲关系。一是自然血缘关系亲属,包括祖父母、外祖父母、父母、子女、孙子女、外孙子女;二是法律拟制血亲,即本来没有血缘关系,但法律确认其具有自然血亲同等权利义务的亲属,包括父母与养子女、继父母与继子女等;
3.三代以内旁系血亲关系,包括伯叔姑舅姨、兄弟姐妹、堂兄弟姐妹、表兄弟姐妹、侄子女、甥子女;
本次招聘笔试分为综合卷和计算机卷。综合卷笔试侧重考察金融、财会、经济、法律、文秘、市场营销、通用能力测试等方面应知应会的知识;计算机卷笔试侧重考察计算机、网络信息安全、科技信息法律法规、金融、经济、通用能力测试等应知应会的知识。
(一)简历投递。请考生于10月27日至11月19日期间在招聘报名网站投递简历(http://career.fjnx.com.cn)。
(二)招聘程序。按照简历筛选、线上笔试(拟定于2023年11月25日)、线上面试(拟定于2023年11月26日)、面谈、体检、录用的流程进行(免笔试类岗位直接面试)。
符合条件的社会考生至多可报名3个岗位,其中免笔试类1个,笔试类2个岗位,如考生在笔试岗位中被多家行社审核通过,报名截止后,福建农信将通过短信、电话等方式与考生确定最终报考意向,未通过简历筛选考生不再另行通知(简历筛选期间,请各位考生保持通讯畅通,以便接收补充报名信息资料的通知)。


转载来源 国企招聘考试网
以上内容(如有图片或视频亦包括在内)为自媒体平台“才汇云网”用户上传并发布,本平台仅提供信息存储服务。