根据《事业单位人事管理条例》(国务院令652号)、《事业单位公开招聘违纪违规行为处理规定》(人社部令第35号)、《湖南省事业单位公开招聘人员办法》(湘人社发〔2019〕1号)、《中共长沙市委 长沙市人民政府关于全面深化教师队伍建设的实施意见》(长发〔2019〕10号)和《人力资源社会保障部办公厅 教育部办公厅关于做好2023年中小学幼儿园教师公开招聘工作的通知》(人社厅函〔2023〕34号)的精神,按照事业单位人事制度改革的要求,长沙市教育局决定对所属37个事业单位2024年需增补的480名教职工面向社会进行公开招聘(公费师范生、高校毕业研究生、骨干教师、职员)。编制使用计划经中共长沙市委机构编制委员会办公室批准。现将有关事项公布如下:
一、基本原则
坚持德才兼备的用人标准;坚持公开、平等、竞争、择优的原则;坚持工作需要、人岗相适,注重综合能力和专业知识相结合。
二、人员管理
录取人员列入相应事业单位编制,实行合同聘用制管理,其岗位等级按事业单位新进人员有关规定执行。
三、报考资格条件和不得报考的情形
1.报考人员须具有中华人民共和国国籍,遵守中华人民共和国宪法和法律,具有良好的品行和职业道德,具有正常履行职责的身体条件。
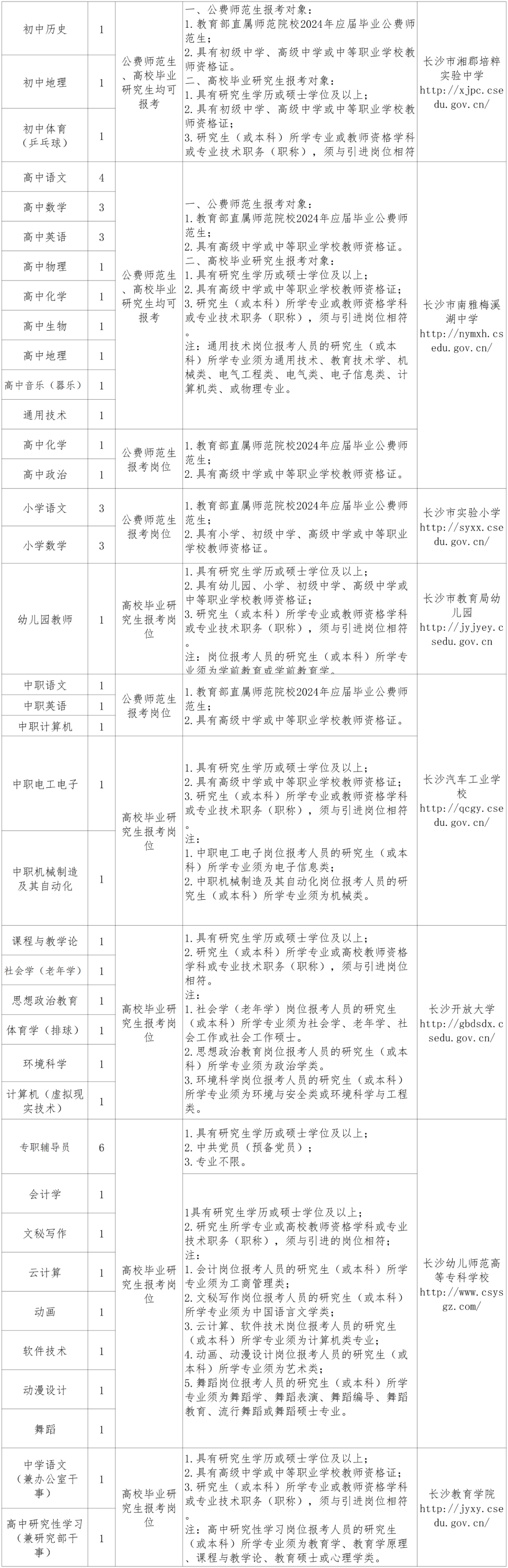
2.报考人员的所学专业或教师资格证学科或专业技术职务(职称)学科须与所报考的岗位相符,且符合《2024年长沙市教育局所属事业单位第二轮公开招聘公费师范生和高校毕业研究生岗位表》(见文末)、《2024年长沙市教育局所属事业单位第二轮公开招聘骨干教师(职员)岗位表》(见文末),以下简称为“《岗位表1》《岗位表2》”)具体资格条件。
3.招聘公费师范生岗位报考人员为教育部直属师范院校2024年毕业公费师范生。
4.招聘高校毕业研究生岗位报考人员须在2021年6月1日至2024年7月31日期间取得研究生学历或硕士学位及以上。
5.招聘骨干教师(职员)岗位报考人员,具有中小学一级教师(中等职业学校讲师)职称的,年龄须在40岁以下(1983年1月1日及以后出生);具有中小学高级教师(中等职业学校高级讲师)及以上职称的,年龄须在45岁以下(1978年1月1日及以后出生);竞赛教练、体育教练员、会计(兼资产管理)、工程项目结算评审岗位报考人员的年龄要求以《岗位表2》中“具体资格条件”为准。
6.不得报考招聘岗位的情形:
(1)曾因犯罪受过刑事处罚或曾被开除公职的;
(2)尚未解除党纪、政纪处分或正在接受纪律审查的;
(3)涉嫌违法犯罪正在接受司法调查尚未作出结论的;
(4)在各级各类事业单位公开招聘中因违反《事业单位公开招聘违纪违规行为处理规定》被记入事业单位公开招聘应聘人员诚信档案库,且记录期限未满的;
(5)因违反整治违规补课相关规定而受处分或被处理的;
(6)报考人员不得报考聘用后即构成应回避关系的岗位(凡与聘用单位负责人有夫妻关系、直系或三代以内旁系血亲、拟制血亲关系、近姻亲关系等的应聘人员,不得应聘该单位秘书、组织人事、财务、审计、纪检监察岗位,以及有直接上下级领导关系的岗位);
(7)长沙市教育局直属单位在编教职工(注:在编教职工流动调配按湘组发〔2015〕26号文件办理);
(8)在2023年、2024年长沙市教育局所属事业单位公开招聘(引进和选调)中体检合格以及列入缓检的人员;
(9)法律、法规和政策规定不能录用为事业单位工作人员的其他情形。
四、岗位具体资格条件相关说明
1.资格审查贯穿全过程,任何环节发现报考者不符合报考条件或提供的材料弄虚作假,一经查实,取消资格,由此造成的一切损失由报考者本人自行承担。
2.岗位所要求的专业以《2023年湖南省考试录用公务员专业指导目录》(见文末“阅读原文”)为准。出现考生所学专业未列入本专业目录时,由长沙市教育局根据相关材料进行认定。
3.招聘骨干教师(职员)岗位所要求的工作经历为全职工作经历,工作年限按每学期6个月计算。工作经历和服务年限时间截止计算至2024年7月31日。
五、工作程序、信息发布平台及开考比例
1.工作程序
(1)仅限公费师范生报考的岗位,程序为发布简章—公布《招聘工作具体安排》—报名(含资格初审)—考核—资格复审(含签订《预录用意向协议书》)—体检—考察—确定拟录取人员名单(含资格终审)—公示—办理相关人事手续。
(2)仅限高校毕业研究生报考的岗位、公费师范生和高校毕业研究生均可报考的岗位、仅限骨干教师(职员)报考的岗位,其程序为发布简章—公布《招聘工作具体安排》—报名—笔试—资格初审—考核—资格复审(含签订《预录用意向协议书》)—体检—考察—确定拟录取人员名单(含资格终审)—公示—办理相关人事手续。
2.信息发布平台
《2024年长沙市教育局所属事业单位第二轮公开招聘教职工简章》和拟录取名单通过长沙市人力资源和社会保障局官网(http://rsj.changsha.gov.cn)、长沙市教育局官网(http://jyj.changsha.gov.cn)公布。报名、笔试、资格初审、考核等在各招聘单位进行的环节,其具体安排及相关信息,由各招聘单位在其官网(网址见《岗位表》)公布;长沙职业教育基地综合协调办公室招聘有关报名、笔试、资格初审、考核等具体安排及相关信息在长沙市教育局官网(http://jyj.changsha.gov.cn)公布。如招聘单位官网出现故障,相关信息将在长沙市教育局官网公布。请考生自行查阅,不另行通知。
3.开考比例
(1)仅限公费师范生报考的岗位不设置开考比例。
(2)仅限高校毕业研究生报考的岗位、公费师范生和高校毕业研究生均可报考的岗位、仅限骨干教师(职员)报考的岗位,报名人数与招聘岗位职数达到5:1(含)的比例方可开考。未达比例的,取消或核减该岗位职数。
六、报名、资格初审及相关岗位的笔试
1.《招聘工作具体安排》将于2024年1月17日前在各招聘单位官网公布。报考人员须按照《招聘工作具体安排》要求报名并提交符合招聘岗位资格条件的证件证书等材料。
2.报考人员必须诚信报考,本人所具备的条件须符合所报岗位的资格条件。应如实填写本人信息,并保证所提交材料的完整、合法、真实、准确。在任何一个环节发现报考者故意隐瞒真实情况或弄虚作假,一经查实,取消资格,由此造成的一切损失由报考者本人自行承担。
3.仅限高校毕业研究生报考的岗位、公费师范生和高校毕业研究生均可报考的岗位、仅限骨干教师(职员)报考的岗位,以上三类报考人员均须参加笔试。
4.笔试成绩满分为100分,合格分数线为60分(含),低于笔试合格分数线的考生不进入后续环节。笔试成绩高于60分(含)的人员,以招聘岗位职数为基数,按1∶5的比例依笔试成绩从高分到低分确定入围资格初审人选(比例内末位人员分数相等的均入围),出现资格不符或放弃入围情况时,依笔试成绩从高到低依次递补(递补不超过两次);不足1:5比例时,以实际入围人选进入资格初审环节。
注:
(1)教育部直属师范院校2024届毕业公费师范生报名时须提交加盖毕业院校就业部门印章的就业推荐表或《教育部学籍在线验证报告》,并且在2024年7月31日前须提交学历学位证书、教师资格证书原件和复印件进行查验审核,否则视为资格不符。
(2)2024年应届高校毕业研究生报名时须提交加盖毕业院校就业部门印章的就业推荐表或《教育部学籍在线验证报告》、教师资格证书或有效期内符合岗位要求的中小学教师资格考试合格证明或笔试成绩打印件(成绩尚在有效期内);并且在2024年7月31日前须提交学历或学位证书、教师资格证书原件和复印件进行查验审核,否则视为资格不符。非2024年应届高校毕业研究生报名时须提交学历或学位证书、教师资格证书或有效期内符合岗位要求的中小学教师资格考试合格证明或笔试成绩打印件(成绩尚在有效期内);并且在2024年7月31日前须提交教师资格证书原件和复印件进行查验审核,否则视为资格不符。
教育部直属师范院校2024届毕业公费师范生、2024年应届高校毕业研究生报名时如无法提供教师资格证书或有效期内符合岗位要求的中小学教师资格考试合格证明或笔试成绩打印件(成绩尚在有效期内),但属于免试认定中小学教师资格的,可提交《承诺书》(模板见《招聘工作具体安排》附件)参加资格初审,并且在2024年7月31日前须提交《承诺书》上所承诺材料的原件和复印件进行查验审核,否则视为资格不符。
(3)骨干教师(职员)岗位报考人员的学历或学位证书、教师资格证书、职称证书、获奖证书等均须在报名截止日前取得。工作经历证明可提交《承诺书》(模板见《招聘工作具体安排》附件)参加资格初审,但2024年7月31日前须提交《承诺书》上所承诺材料的原件和复印件进行查验审核,否则视为资格不符。
(4)国外留学所取得的学历或学位须同时提交教育部留学服务中心颁发的学历或学位认证书;尚未认证的须提交学生证,但2024年7月31日前须提交学历或学位认证书原件和复印件进行查验审核,否则视为资格不符。
七、考核
1.考核在各招聘单位进行,资格初审合格人员按照《招聘工作具体安排》参加考核。
2.考核由面试和试教(或技能测试)两个项目组成的,面试、试教(或技能测试)成绩按3:7的比例合成为考核成绩;考核由面试、试教、技能测试三个项目组成的,面试、试教、技能测试成绩按2:3:5的比例合成为考核成绩。
3.考核成绩满分为100分,合格分数线为80分(含),低于考核合格分数线的考生不进入后续环节。
八、总成绩
仅限高校毕业研究生报考的岗位、公费师范生和高校毕业研究生均可报考的岗位、仅限骨干教师(职员)报考的岗位,笔试、考核成绩按2:8的比例合成为总成绩;仅限公费师范生报考的岗位,考生的考核成绩即为总成绩。
笔试、面试、试教、技能测试、考核成绩合成、总成绩合成等各环节成绩均按四舍五入保留到小数点后两位数。
九、资格复审(含签订《预录用意向协议书》)
1.资格复审人选以岗位职数为基数,按1:1的比例依总成绩从高分到低分确定。总成绩相同的,考核成绩高者入围;考核成绩相同的,考核分值占比大的项目成绩高者入围(下同)。
2.出现资格复审不合格或者放弃预录用情况时,按总成绩从高分到低分依次递补(递补不超过两次)。
3.资格复审合格的考生须及时与用人单位签订《预录用意向协议书》,未及时签订《预录用意向协议书》的,视为自行放弃。每位考生只能与一个用人单位签订《预录用意向协议书》,与多个用人单位签订《预录用意向协议书》的,签订时间最早的有效。考生与用人单位签订《预录用意向协议书》后,则不能作为其他用人单位的递补人选。
十、体检
资格复审合格人员参加长沙市教育局组织的体检,具体时间地点及要求另行通知(在长沙市教育局官网公布),体检费由考生自理。体检参照现行公务员录用标准执行。出现体检不合格或者弃权者时,按总成绩从高分到低分依次递补(递补不超过两次)。未按时参加体检或不能完成体检全部项目或体检不合格者不能进入后续环节。
十一、考察
参照公务员录用考察有关规定对体检合格人员进行考察。出现考察不合格或者自行放弃者时,按总成绩从高分到低分依次递补(递补不超过两次)。
十二、资格终审、拟录取公示、录取聘用
资格终审、拟录取公示、录取聘用工作由长沙市人力资源和社会保障局实施。资格终审合格人员即为拟录取人员,拟录取人员名单经公示无异议后办理相关人事手续。未按时转入档案等人事相关手续者视为自行放弃。
十三、其他
1.本次招聘不指定复习用书,不举办也不委托任何机构举办辅导班,请报考人员提高警惕,谨防上当受骗。
2.咨询电话:
0731-84899737(长沙市教育局人事处)
0731-84899743、84899753(长沙市教育公共服务中心)
3.监督电话
长沙市教育局机关纪委:0731-84899757
长沙市人力资源和社会保障局事业单位人事管理处:0731-88666037
长沙市教育局
长沙市人力资源和社会保障局
2024年1月8日
2024年长沙市教育局所属事业单位第二轮
公开招聘公费师范生和高校毕业研究生岗位表








