【就业】上海商业会计学校招聘10名工作人员,9月24日前报名!

【就业】上海商业会计学校招聘10名工作人员,9月24日前报名!


上海商业会计学校现面向社会公开招聘工作人员10名,具体岗位包括学科教师、德育教师、科研员、校医等,有意者请于2021年9月24日前,登录上海商业会计学校人才招聘网注册并按要求填报个人信息。具体岗位信息列表和联系方式详见↓


一、招聘对象及基本条件



(一)招聘对象
符合招聘岗位专业要求的社会在职人员及普通高校应届毕业生。

(二)招聘条件
1.政治素质高,贯彻党的基本路线,遵纪守法,德才兼备,身体健康。
2.热爱教育事业,有良好的职业道德和团队协作精神,有勤恳认真的工作态度。
3.具备岗位所需的学历、专业、资格、技能等条件。
4.具有良好的语言和文字表达能力,能胜任班主任工作。
5.有较强科研能力、有海外学习或工作经历者优先,具有高级专业技术职务应聘教师岗位者可通过面试直接录取,待遇从优。
6.外省市社会人员应聘的,须持有上海市居住证一年以上(在有效期内),计算截止时间为2021年9月24日。


二、招聘岗位





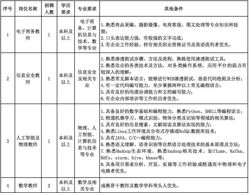
(点击看大图)


三、招聘程序



1.报名
本次报名采用网上报名方式,有应聘意向者登陆网站http://job.scasqhwz.edu.cn注册并按要求填报个人信息,报名时间从即日起至2021年9月24日止。应聘者应如实提交应聘材料,凡弄虚作假的,一经查实,即取消报名资格。

2.资格审查
学校根据应聘者信息进行资格审查,通过审查的对象将安排笔试和面试,其中:具有高级专业技术职务人员应聘教师岗位可直接进入面试环节。

3.笔试和面试
笔试将委托第三方机构组织进行,笔试内容主要为相关岗位的基本理论和专业知识,根据笔试成绩由高到低按1:3比例排序确定进入面试人员名单。面试由学校公开招聘工作小组组织实施,主要采取教学试讲、实际操作等方式测试应聘者的综合素质和实际工作能力。

4.体检
面试合格者统一组织到指定医疗机构进行体检。

5.考察
主要考察应聘人员的思想政治素质、遵纪守法情况、道德品质和诚信记录。

6.拟聘人员的确定和公示
根据考核、体检和考察结果,对拟录用人员在“上海市人力资源和社会保障局”官网进行公示,公示时间不少于7天。公示无异议,报上级主管部门审核通过后,再报上海市人力资源和社会保障局核准备案。


四、相关待遇和其他事项



上述人员一经录用,其工资、福利和社会保险等按照事业单位管理的有关规定执行。


五、联系方式



联系人:梁老师、王老师
联系电话:63774566
监督电话:23112789
联系地址:陆家浜路918号
邮编:200011

转载来源  : 上海发布

以上内容(如有图片或视频亦包括在内)为自媒体平台“才汇云网”用户上传并发布,本平台仅提供信息存储服务。
0条评论
评论