焦作市直学校公开招聘教师!

焦作市直学校公开招聘教师!


2021年焦作市教育局、焦作市体育局公开招聘教师及网络工程人员公告


根据工作需要,经研究决定,焦作市教育局、焦作市体育局面向社会公开招聘教师及网络工程人员共43名。其中,市教育局直属学校招聘教师33名,市电化教育中心招聘网络工程人员1名,市体育局所属市体育运动学校招聘教师9名。现将有关事宜公告如下:


一、组织领导

本次公开招聘工作在市委、市政府的领导下,在市人力资源和社会保障局监督指导下,由焦作市教育局、体育局组织实施。


  二、招聘岗位和要求


具体招聘岗位和要求等详见《2021年焦作市教育局、体育局公开招聘教师及网络工程人员岗位表》(附件1)。


三、招聘对象和条件


(一)应聘人员必须具备的条件:


1.具有中华人民共和国国籍;


2.拥护中华人民共和国宪法,拥护中国共产党领导和社会主义制度;


3.具有良好的政治素质和道德品行;


4.具有正常履行职责的身体条件和心理素质;


5.年龄、学历等要求详见《2021年焦作市教育局、体育局公开招聘教师及网络工程人员岗位表》(附件1);


6.专业要求:所学专业与报考岗位的专业一致或相近。其中报考语文教师岗位者需取得二级甲等及以上普通话水平测试等级证书,报考英语教师岗位者需取得大学英语六级及以上证书;


7.教师资格要求:报考普通高中教师岗位的,要求具有高级中学及以上教师资格证且任教学科与报考岗位一致;报考中等职业学校教师岗位的,要求具有高级中学或中等职业学校及以上教师资格证且任教学科与报考岗位一致;报考初中教师岗位的,要求具有初级中学及以上教师资格证且任教学科与报考岗位一致;报考小学教师岗位的,要求具有小学及以上教师资格证且任教学科与报考岗位一致;报考幼儿园教师岗位的,要求具有幼儿园教师资格证;报考网络工程岗位的教师资格证不作要求。


8.在职人员报考需经现工作单位及其主管部门出具单位同意报考证明。


(二)有下列情形之一的人员不得报名应聘:


1.曾因犯罪受过刑事处罚的人员或者涉嫌违法犯罪正在接受调查的人员;


2.尚未解除党纪、政纪处分或正在接受纪律审查的人员;


3.近5年在公务员招录、事业单位公开招聘考试中被认定有舞弊等严重违反招聘纪律行为的人员;


4.现役军人,合约期未满的订单定向生、小学教育(全科教师)、特岗教师、“三支一扶”大学生等相关人员;


5.国家和省另有规定不得应聘到事业单位的人员。


四、招聘程序及办法


(一)报名与资格初审


1.报名办法


报考人员采取个人网上提交报名信息、上传照片、缴费的方式进行,不接受现场报名。每人只能报考一个岗位。


2.网上报名


时间:2021年10月16日8:00~10月20日17:00


报考者在规定时间内登录焦作市教育局官网(http://jyj.jiaozuo.gov.cn)焦作市教育局招聘工作平台“2021年焦作市教育局、焦作市体育局公开招聘教师及网络工程人员专栏”报名,按网上报名系统要求如实填写、提交有关个人信息,并上传本人电子照片(近期1寸彩色免冠正面证件照,红色或蓝色背景,格式要求:jpg格式,150x200,不大于200KB)。报名成功后,网上报名系统将自动生成《焦作市教育局、体育局公开招聘教师及网络工程人员报名登记表》。


3.资格初审


市教育局将对报考者进行资格初审。报考者请于2021年10月16日9:00— 21日17:00登录焦作市教育局招聘工作平台“2021年焦作市教育局、焦作市体育局公开招聘教师及网络工程人员专栏”查询资格初审结果。通过资格初审的人员,不能再修改报考信息。未通过资格初审人员,应根据焦作市教育局招聘工作平台“2021年焦作市教育局、焦作市体育局公开招聘教师及网络工程人员专栏”个人用户信息中反馈的审查意见及时补充或修正相关报名资料,并重新提交审核。修改报名资料截止时间为2021年10月21日17:00。


在职人员需在网上报名成功后,于2021年10月20日17:00前到焦作市教育局705室现场提交同意报考证明,未按时提交同意报考证明的,资格初审不予通过。


4.缴费


通过资格初审人员,请于2021年10月22日12:00前在焦作市教育局招聘工作平台“2021年焦作市教育局、焦作市体育局公开招聘教师及网络工程人员专栏”缴纳考务费60元。逾期未缴费的,视为自动放弃考试资格。


5.打印准考证


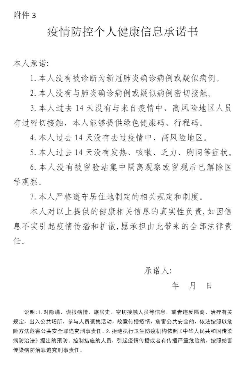
缴费成功的人员,请于2021年11月4日9:00— 5日8:30登录焦作市教育局招聘工作平台“2021年焦作市教育局、焦作市体育局公开招聘教师及网络工程人员专栏”自行打印笔试准考证(A4纸型)。准考证上必须打印出(报名系统自动生成的)照片,自贴照片无效,准考证无需盖章。报考者按照笔试准考证上指定的时间、地点参加考试,笔试考试时间为120分钟。笔试时需携带本人有效身份证和准考证,两证缺一不可;同时,携带《疫情防控个人健康信息承诺书》(附件4)。


6.农村绝对贫困家庭和享受国家最低生活保障金城镇家庭人员报考的,可免缴考务费。拟免缴考务费的,请在网上报名时如实填写,并于2021年10月20日17:00前到焦作市教育局705室书面提交以下材料:农村绝对贫困家庭的报考者,提交特困家庭基本情况档案卡;享受国家最低生活保障金城镇家庭的报考者,提交低保证。


7.通过资格审查人数与招聘岗位的比例达不到3:1的,核减相应招聘岗位;核减后仍达不到要求的,该岗位不再招聘,通知报考者可报考其他符合条件的岗位,不符合其他报考条件的退还考务费。


(二)加分条件及认定


根据国家、省、市有关规定,下列人员可享受笔试卷面成绩加分政策:

1.参加国家志愿服务西部计划和我省志愿服务贫困县计划服务期满考核合格且未进入公务员、事业编制的焦作籍生源大学生,加5分。(提供证书、户口本原件及复印件各一份)


2.参加焦作市高校毕业生进社区活动服务期满考核合格且未进入公务员、事业编制的大学生,加5分。(提供证书原件及复印件各一份)


3.焦作籍或下派到焦作市辖区从事“三支一扶”工作服务期满考核合格且未进入公务员、事业编制的大学生,加5分。(提供证书、户口本原件和复印件各一份)


4.焦作籍退役大学生士兵,加5分。(提供户口本、入伍通知书、退伍证、毕业证书原件和复印件各一份)


5.参加焦作市“大学生村干部”计划,在农村任职满一个聘期考核合格且未进入公务员、事业编制的离任大学生村干部,加5分。(提供市、县两级大学生村干部管理工作办公室的证明)


6.在我市从事河南省政府购岗计划合同期满考核合格且未进入公务员、事业编制的人员,加5分。(提供河南省高校毕业生政府购岗基层服务证书)


拟享受加分政策的报考者,请在网上报名时如实填写,并于2021年10月20日17:00前向焦作市教育局705室书面提交有关证明、证书原件,逾期不再受理,后果由报考者自负。拟加分情况审核后在焦作市教育局招聘工作平台“2021年焦作市教育局、焦作市体育局公开招聘教师及网络工程人员专栏”进行公示。


(三)笔试


笔试采用统一命题、统一组织、统一评分的方式进行。


1.笔试时间


2021年11月6日。具体时间、地点和要求以准考证为准。


2.笔试内容


报考0308、0309、0401岗位的笔试内容为《教育理论1》(包括教育学、教育心理学)和《教育理论2》(包括教师职业道德、教学方法、学生与团队管理、教育政策法规、时事政治等)两科。《教育理论1》和《教育理论2》满分均为50分,总计100分。


报考0501岗位笔试内容为《教育理论》(包括学前教育学、学前心理学、教师职业道德等)和专业知识(学前教育专业理念、专业知识和专业能力等)两科。《教育理论》满分为20分,专业知识满分为80分,总计100分。


报考0701岗位的笔试内容为网络工程相关理论和知识,总计100分。


报考其他岗位的笔试内容为《教育理论》(包括教育学、教育心理学等)和专业知识(所报考岗位学科专业知识)两科。《教育理论》满分为20分,专业知识满分为80分,总计100分。


3.笔试成绩和进入面试资格复审人员名单在焦作市教育局招聘工作平台“2021年焦作市教育局、焦作市体育局公开招聘教师及网络工程人员专栏”公布,请考生注意查询。


(四)面试


1.确定进入面试人员


根据考生笔试成绩按报考岗位1:3的比例从高分到低分依次确定进入面试人员,在1:3比例内末位出现笔试成绩并列的,同时进入面试资格确认。笔试成绩低于60分(不含政策性加分)的不得进入面试。进入面试人员名单在焦作市教育局招聘工作平台“2021年焦作市教育局、焦作市体育局公开招聘教师及网络工程人员专栏”公布。


2.面试资格复审


进入面试人员按照焦作市教育局招聘工作平台“2021年焦作市教育局、焦作市体育局公开招聘教师及网络工程人员专栏”公告的面试资格复审时间,携带相关材料到指定地点参加面试资格复审,未按要求参加面试资格复审和资格复审不合格的,取消其面试资格,并按笔试成绩从高分到低分依次递补。面试资格复审需携带的材料:


(1)本人有效身份证原件及复印件一式一份;


(2)毕业证(其中留学回国人员需持我国教育部留学服务中心出具的国外学历学位认证书等证书、证明)原件及复印件一式一份;


(3)教师资格证原件及复印件一式一份;


(4)有关证书原件及复印件一式一份:报考语文岗位的需提交二级甲等及以上普通话水平测试等级证书,报考英语岗位的需提交大学英语六级及以上证书;


(5)《焦作市教育局、体育局公开招聘教师及网络工程人员报名登记表》一式两份(请到焦作市教育局招聘工作平台“2021年焦作市教育局、焦作市体育局公开招聘教师及网络工程人员专栏”自行打印)。


(6)疫情防控个人健康信息承诺书


3.面试时间及地点


面试资格复审合格人员请于规定时间登录焦作市教育局招聘工作平台“2021年焦作市教育局、焦作市体育局公开招聘教师及网络工程人员专栏”打印面试准考证,并按照面试准考证上指定的时间、地点参加面试。面试时需携带本人有效身份证和准考证,两证缺一不可。


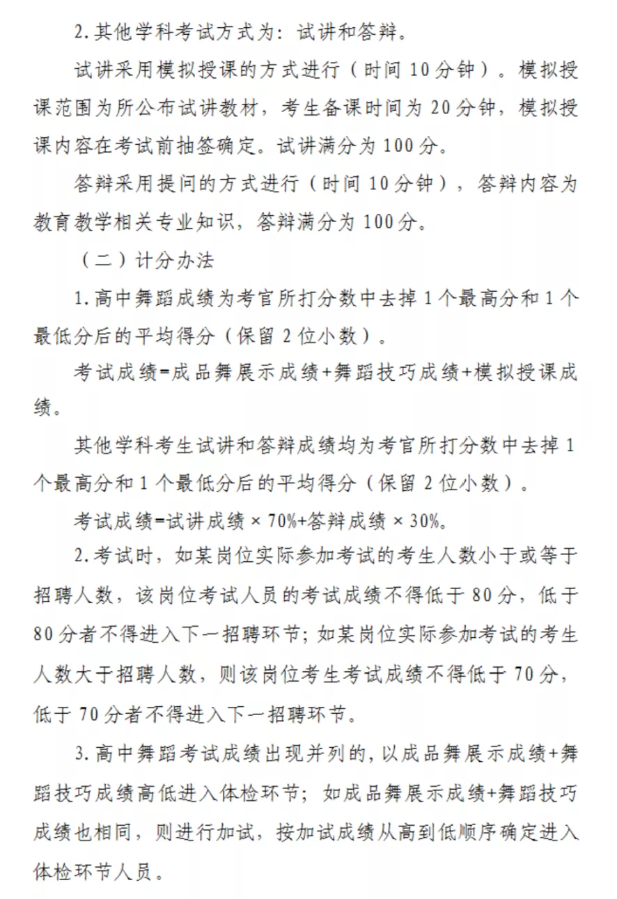
4.面试方式及内容


网络工程面试采用答辩方式进行,答辩内容由考生代表在面试前抽签确定。面试成绩当场公布,满分为100分。其他专业面试采用模拟授课的方式进行,模拟授课内容由考生代表在面试前抽签确定。面试成绩当场公布,满分为100分。面试时,如某岗位实际参加面试的考生人数小于或等于招聘人数,该岗位面试人员的面试成绩不得低于75分,低于75分者不得进入下一招聘环节;如某岗位实际参加面试的考生人数大于招聘人数,则该岗位考生面试成绩不得低于70分,低于70分者不得进入下一招聘环节。


报考同一岗位并在一个面试组面试的考生,其面试成绩等于面试现场成绩;报考同一岗位在两个及以上面试组面试的考生,面试成绩采取“二次平均法”,由现场成绩加权平均得出。除加权系数四舍五入保留三位小数外,其余计算过程的计算结果均四舍五入保留两位小数。


5.考试总成绩=笔试成绩+面试成绩。


(五)体检


根据考试总成绩,按招聘岗位1:1比例从高分到低分确定参加体检人员并组织体检。各岗位确定的体检人员最后一名考试总成绩出现并列的,面试成绩高的进入体检;面试成绩也并列的,进行面试加试,按加试成绩从高分到低分确定进入体检人员。参加体检的人员、时间和地点在焦作市教育局招聘工作平台“2021年焦作市教育局、焦作市体育局公开招聘教师及网络工程人员专栏”公布。


体检的项目和办法参照公务员录用体检有关规定执行。体检费用由报考者自理。体检不合格或未按规定时间、地点参加体检的,不得进入考察,空缺名额在参加面试人员中按考试总成绩从高分到低分依次等额递补,同一专业递补只进行一次。


体检结果在焦作市教育局招聘工作平台“2021年焦作市教育局、焦作市体育局公开招聘教师及网络工程人员专栏”公布,对体检结果有疑问的,可在体检结论公布后7日内根据体检的有关规定提出复检。复检只能进行一次,体检结果以复检结论为准。


(六)考察


体检合格人员进入考察,考察采取审查档案和实地考察等方式进行,主要考察报考者思想政治表现、道德品质以及与应聘岗位相关的业务能力和工作实绩等,并对资格条件进行复查。规定时间内不能按要求提交考察材料的视为自愿放弃,自愿放弃及考察结果不合格的,取消聘用资格,不再进行递补。


(七)聘用


根据报考者考试总成绩、体检和考察情况,确定拟聘用人员并进行公示,公示期为7个工作日。公示期间,对群众反映的问题认真调查落实。公示结束无异议后,下发聘用文件,办理入编等聘用手续。


新聘用人员在接到聘用通知后,必须在30日内办理有关手续,并到用人单位报到。逾期不报到的,取消其聘用资格。对新聘用人员实行合同管理,用人单位与新聘用人员签订聘用合同,服务期限不少于5年(含试用期)。


新聘用人员试用期按有关规定执行,试用期满由用人单位进行考核,合格的按管理权限和有关规定办理岗位聘用手续;不合格的,经主管部门审核同意并向审批机关备案后,用人单位可取消其聘用资格。


五、纪律与监督


(一)按照《事业单位人事管理回避规定》(人社部规〔2019〕1号)有关规定,严格实行任职回避和公务回避。


(二)资格审查贯穿招聘工作全过程。报考者报名时提交的信息和公开招聘过程中提供的有关材料必须真实有效。凡发现报考者有弄虚作假和违反招聘考试纪律的一律取消其考试和聘用资格,所造成的后果由报考者本人承担。


(三)招聘过程由纪检监察部门全程监督。无论工作人员还是报考者在考试聘用过程中出现违纪行为,都要进行责任追究,并按照有关规定,予以严肃处理。


六、疫情防控


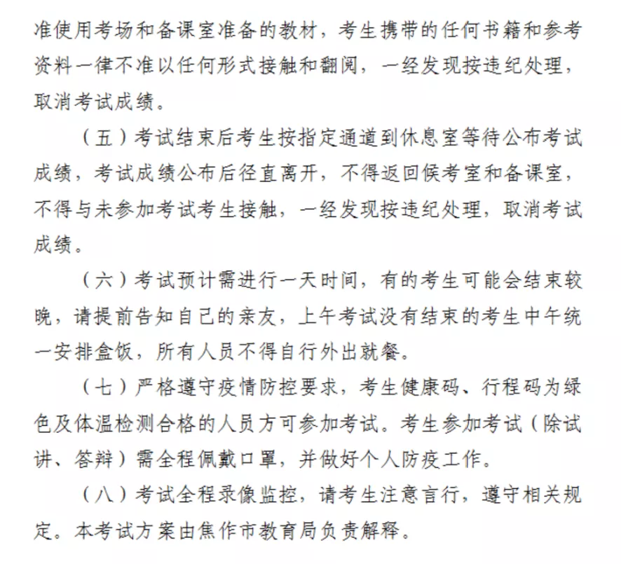
按照常态化疫情防控要求,报考人员考试前14天内做好体温检测并签订《疫情防控个人健康信息承诺书》(附件4),在参加考试前接受健康码、行程码查验并提交《疫情防控个人健康信息承诺书》,健康码、行程码为绿色及体温检测合格的人员方可参加考试。报考人员进入考点要服从现场管理,按要求佩戴口罩,注意保持距离,做好防范工作。


在招聘组织实施过程中,根据疫情防控动态要求,严格落实防疫措施,必要时,将随时对有关工作安排进行适当调整。


考生有义务随时关注本次招聘指定工作网站发布的信息,按要求提前做好各项准备工作,如实提供有关信息,服从现场管理,接受健康码、行程码及体温测量等。不符合疫情防控要求的,不得考试。


凡违反疫情防控有关规定,隐瞒、虚报旅居史、健康状况等疫情防控重要信息的,将依法依规严肃追责。


七、相关事项


(一)本次招聘的有关信息及事项通过焦作市教育局招聘工作平台“2021年焦作市教育局、焦作市体育局公开招聘教师及网络工程人员专栏”发布,不再采取其他方式通知到每位报考者。报考者在招聘期间应及时查看网站发布的公告和信息,并保持通讯畅通,因本人错误理解、未及时查看以及通讯不畅等原因影响考试聘用的,后果自负。


(二)凡在规定时间内,未按照有关通知要求参加报名、笔试、资格确认、面试、体检、考察、资格复查、办理聘用手续等环节的,均视为自动放弃考试、聘用资格。


(三)本次考试不指定考试辅导用书,不举办、不委托任何机构举办考试辅导培训班。


本公告未尽事宜按照国家、省、市相关文件的规定执行,由焦作市教育局负责解释。


咨询电话:0391—2992831  2992832


监督电话:0391—2992018  


附件:1.2021年焦作市教育局、体育局公开招聘教师及网络工程人员岗位表


2.同意报考证明


3.疫情防控个人健康信息承诺书


焦作市教育局

焦作市体育局

2021年10月8日

↑↑↑滑动查看全文↑↑↑




2021年焦作市教育局直属学校引进招聘教师公告


为进一步加快焦作市教育局直属学校高质量发展,经研究决定,引进招聘38名市教育局直属学校在编教师。现将有关事宜公告如下:


一、招聘岗位


本次引进招聘市教育局直属学校中小学、幼儿园教师(专业技术岗位)共计38名,具体岗位等详见附件1。


二、招聘范围


北京师范大学、华东师范大学、华中师范大学、东北师范大学、陕西师范大学、西南大学、南京师范大学、华南师范大学、河南大学、辽宁师范大学和河南师范大学等11所学校(以下简称“11所高校”)符合招聘岗位要求的2021年普通高校应届本科及以上优秀毕业生,以及择业期内(2019年、2020年)的本科及以上优秀毕业生。


三、报考条件


(一)应聘人员必须具备的条件:


1.具有中华人民共和国国籍;


2.拥护中华人民共和国宪法,拥护中国共产党领导和社会主义制度;


3.具有良好的政治素质和道德品行;


4.具有正常履行职责的身体条件和心理素质;


5.年龄要求:截止2021年9月30日,本科学历的年龄在30周岁以下(1991年9月30日以后出生),硕士研究生学历的年龄放宽至35周岁以下(1986年9月30日以后出生);


6.学历要求:全日制本科及以上学历(不含独立院校和联合办学;硕士研究生学历的所学专业须与本科所学专业一致,且本科学历为全日制普通高等院校毕业),并于2021年9月30日前取得毕业证书;


7.专业要求:所学专业与报考岗位专业一致或相近。其中报考语文教师岗位者需取得二级甲等及以上普通话水平测试等级证书,报考英语教师岗位者需取得大学英语六级及以上证书;


8.教师资格要求:报考普通高中教师岗位的要求持有高级中学及以上教师资格证;报考初中教师岗位的要求持有初级中学及以上教师资格证;报考小学教师岗位的要求持有小学及以上教师资格证;报考幼儿园教师岗位的要求持有幼儿园教师资格证。


9.符合招聘岗位所要求的其他特定条件。


(二)有下列情形之一的人员不得报名应聘:


1.曾因犯罪受过刑事处罚的人员或者涉嫌违法犯罪正在接受调查的人员;


2.尚未解除党纪、政纪处分或正在接受纪律审查的人员;


3.近5年在公务员招录、事业单位公开招聘考试中被认定有舞弊等严重违反招聘纪律行为的人员;


4.国家和省另有规定不得应聘到事业单位的人员;


5.其他不符合招聘资格条件要求的。


四、招聘程序


本次引进招聘工作在市人力资源和社会保障局、市纪委监委驻市教育局纪检监察组的监督指导下,按照发布公告、报名、资格确认、考试、体检、考察、公示、办理聘用手续等环节进行。


(一)发布公告


本次招聘公告分别在焦作市教育局网站(网址:http://jyj.jiaozuo.gov.cn/)、焦作市人力资源和社会保障局网站(网址:http://www.hajz.hrss.gov.cn)发布。


(二)网上报名


1.报名时间:2021年10月16日—10月20日。


2.报名方式:采用邮箱报名方式,每人只能选报一个岗位。


在报名时间内将报名资料发送至:rsjyk@126.com,邮件名为:报考专业+姓名+毕业院校。邮件内容为:本人有效身份证、学历证、教师资格证、《2021年焦作市教育局直属学校引进招聘教师报名登记表》(附件2)等原件照片,并制作成1个PDF文件。


3.材料审核:根据招聘岗位要求对报名人员进行初审,不符合报名岗位条件和要求的将取消报名资格。


(三)现场确认


1.网上报名成功的人员,携带纸质报名表(附件2)、本人有效身份证、毕业证、教师资格证原件与复印件和本人证件照(近期1寸彩色免冠正面证件照,红色或蓝色背景)到焦作市教育局进行现场资格确认。现场资格确认时间、地点另行公布,请考生及时关注焦作市教育局官网焦作市教育局招聘工作平台“2021年焦作市教育局直属学校引进招聘教师专栏”相关信息。


2.现场确认合格的人员,领取《考试通知单》。未按要求参加现场资格确认,或现场资格确认不合格的人员,将取消考试资格。


3.招聘资格确认实行全程管理,考生在报考及正式聘用后,如发现不符合报考条件、隐瞒有关问题或提供虚假信息及材料等,将取消聘用资格;已经聘用的,按规定解除聘用合同,造成的损失和责任由本人承担。


(四)考试组织


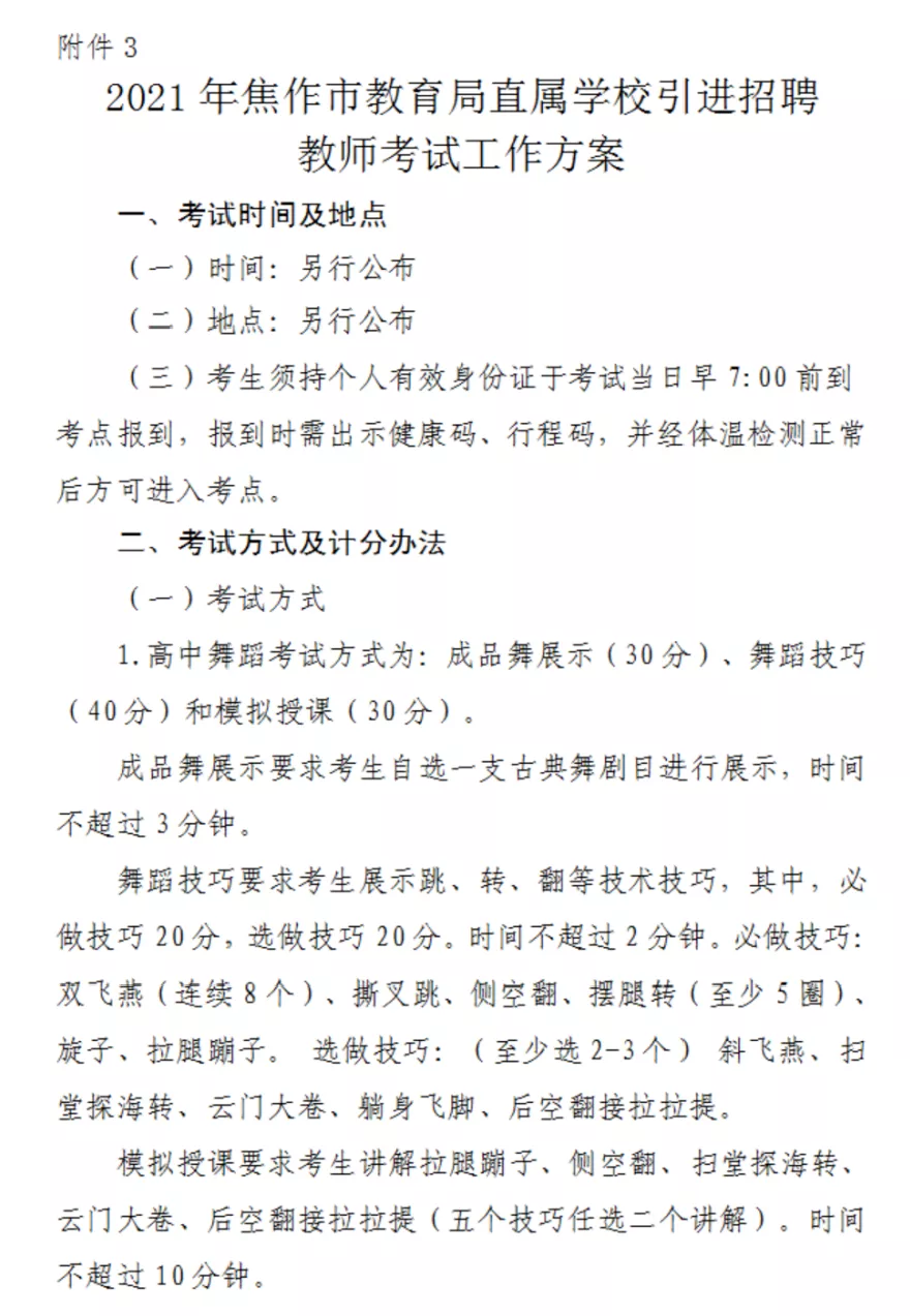
1.考试时间、地点:另行公布,参加考试人员需携带本人有效身份证、《考试通知单》和《疫情防控个人健康信息承诺书》。

2.考试形式:根据现场资格确认合格人数,分学段按学科分组进行考试(具体方案见附件3)。


(五)体检


1.根据考试成绩,从高分到低分等额确定参加体检人员。


2.体检的项目和办法参照公务员录用体检有关规定执行。


3.未按要求参加体检或体检不合格人员取消考察资格,按考试成绩从高分到低分的顺序依次递补,同一专业递补只进行一次。


(六)考察


考察采取实地考察或调阅相关资料等方式进行,主要考察思想政治表现、道德品质、业务能力等情况,并对考察对象资格条件进行复查。自愿放弃及考察结果不合格的,取消聘用资格,不再进行递补。


(七)公示和办理聘用手续


根据考察结果,确定拟聘用人员,在焦作市教育局官网焦作市教育局招聘工作平台“2021年焦作市教育局直属学校引进招聘教师专栏”公示拟聘用人员名单。公示期为7个工作日,公示期满无异议,由市教育局组织考生和用人单位按照“双向选择”原则确定聘用岗位,并按规定程序办理聘用手续。


新聘用人员在接到聘用通知后,必须在30日内办理有关手续,并到用人单位报到。逾期不报到的,取消其聘用资格。对新聘用人员实行合同管理,用人单位与新聘用人员签订聘用合同,服务期限不少于5年(含试用期)。


新聘用人员试用期按有关规定执行,试用期满由用人单位进行考核,合格的按管理权限和有关规定办理岗位聘用手续;不合格的,经主管部门审核同意并向审批机关备案后,用人单位可取消其聘用资格。


五、纪律与监督


(一)按照《事业单位人事管理回避规定》(人社部规〔2019〕1号)有关规定,严格实行任职回避和公务回避。


(二)资格审查贯穿招聘工作全过程。报考者报名时提交的信息和招聘过程中提供的有关材料必须真实有效。凡发现报考者有弄虚作假和违反招聘考试纪律的一律取消其考试和聘用资格,所造成的后果由报考者本人承担。


(三)招聘过程由纪检监察部门全程监督。无论工作人员还是报考者在考试聘用过程中出现违纪行为,都要进行责任追究,并按照有关规定,予以严肃处理。


六、疫情防控


按照常态化疫情防控要求,报考人员考试前14天内做好体温检测并签订《疫情防控个人健康信息承诺书》(附件4),在参加考试前接受健康码、行程码查验并提交《疫情防控个人健康信息承诺书》,健康码、行程码为绿色及体温检测合格的人员方可参加考试。报考人员进入考点要服从现场管理,按要求佩戴口罩,注意保持距离,做好防范工作。


在招聘组织实施过程中,根据疫情防控动态要求,严格落实防疫措施,必要时,将随时对有关工作安排进行适当调整。


考生有义务随时关注本次招聘指定工作网站发布的信息,按要求提前做好各项准备工作,如实提供有关信息,服从现场管理,接受健康码、行程码及体温测量等。不符合疫情防控要求的,不得考试。


凡违反疫情防控有关规定,隐瞒、虚报旅居史、健康状况等疫情防控重要信息的,将依法依规严肃追责。


七、相关事项


(一)本次招聘的有关信息及事项通过焦作市教育局官网焦作市教育局招聘工作平台“2021年焦作市教育局直属学校引进招聘教师专栏”发布,不再采取其他方式通知到每位报考者。报考者在招聘期间应及时查看网站发布的公告和信息,并保持通讯畅通,因本人错误理解、未及时查看以及通讯不畅等原因影响考试聘用的,后果自负。


(二)凡在规定时间内,未按照有关通知要求参加报名、资格确认、考试、体检、考察、资格复查、办理聘用手续等环节的,均视为自动放弃考试、聘用资格。


(三)本次考试不指定考试辅导用书,不举办、不委托任何机构举办考试辅导培训班。


本公告未尽事宜按照国家、省、市相关文件的规定执行,由焦作市教育局负责解释。


咨询电话:0391—2992831  2992832


监督电话:0391—2992018  


附件:1. 2021年焦作市教育局直属学校引进招聘教师岗位表


2. 2021年焦作市教育局直属学校引进招聘教师报名登记表


3.2021年焦作市教育局直属学校引进招聘教师考试工作方案


4.疫情防控个人健康信息承诺书


焦作市教育局

2021年10月8日

↑↑↑滑动查看全文↑↑↑







转载来源  :  焦作日报

以上内容(如有图片或视频亦包括在内)为自媒体平台“才汇云网”用户上传并发布,本平台仅提供信息存储服务。
0条评论
评论