华录集团总部2022年校园招聘
一、集团公司简介
中国华录集团有限公司(以下简称为“华录集团”)是国务院国资委直接管理的中央企业,公司注册地在辽宁省大连市,分支机构和下属子企业主要分布在大连、北京、上海、广州、深圳、厦门等地,集团总部在北京设有产业发展基地。
华录集团定位于以信息产业为基础的新型科技与文化产业集团,构建了数字音视频终端、内容、服务三大产业板块,打造了国内最完整的数字高清音视频产业链,重点在信息基础设施建设、海量数据资产运营、数字产业新动能提供等领域布局发展。
华录集团是中国电子信息百强重点企业,连续四届获得“全国文化企业30强”称号,拥有国家级企业技术中心2个,院士工作站3个,博士后科研工作站1个,双创平台2个,工程实验室、重点实验室和联合实验室7个,是国际蓝光光盘联盟有贡献级会员,被授予国家技术创新示范企业、国家文化和科技融合示范基地等称号。
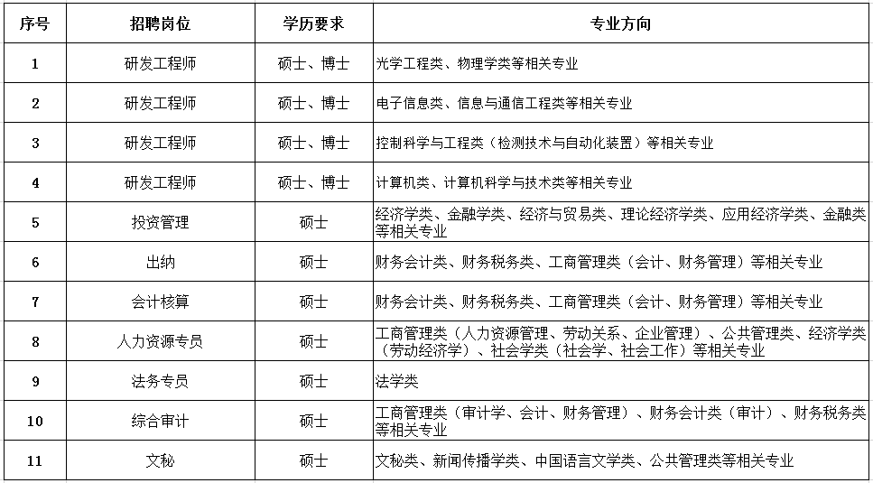
二、招聘岗位及要求

报名截止时间:2021年12月17日
三、招聘程序
主要包括简历投递、简历筛选、综合测评(笔试+面试)、体检、签约等
四、简历投递
本次招聘以电子邮件方式接收简历,应聘者请将个人简历发送至招聘工作邮箱
邮件主题:学历-专业-学校-姓名-性别-生源地(英文短横分隔)
邮件附件:个人简历(Word或Pdf格式)、成绩单
邮箱地址:hualuhr@hualu.com.cn
五、其他注意事项:
1.邮件附件命名请与邮件主题一致,并以单独文档(请勿压缩)形式发送,未按以上要求发送的邮件将不予处理;
2.应聘者要按照实事求是的原则、客观、全面地反映和提供个人的真实情况和相关材料、不得夸大、隐瞒或歪曲事实真相。集团公司将适时通知应聘人员提供个人有关信息证明材料,凡弄虚作假者,取消应聘资格。
转载来源 :国企招聘