泰州市公安局医药高新区分局高港分局公开招聘55人
一、招考人数及要求
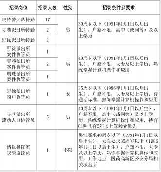
(一)医药高新区公安分局招考人数共计32人,具体招考岗位、人数及相关要求如下:

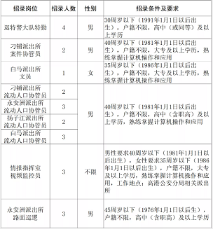
(二)高港公安分局招考人数共计23人,具体招考岗位、人数及相关要求如下:

(三)报考者自愿从事公安警务辅助工作,具有较强的吃苦耐劳和忠诚奉献精神,保守工作秘密,服从工作安排,身体健康,无纹身、无传染性疾病。
(四)具有下列情形之一的,不得报考:
1.曾被追究刑事责任或者涉嫌犯罪尚未结案;
2.曾因违法违纪,被开除、辞退、解除劳动合同;
3.被依法列为失信联合惩戒对象;
4.国家和省规定的不适合从事警务辅助工作的其他情形。
(五)报名确认人数与招录计划的比例大于2:1的,按照流程实施招录;报名确认人数与招录计划的比例等于或小于2:1的,则适当降低招录人数或者取消招录。
二、报名程序和方法
(一)本次招录报名一律采取现场报名方式,请于12月3日至12月14日(双休日除外),上午9:00-11:30,下午14:30-17:30携带本人身份证、户口簿、学历证书等原件和复印件各1份、近期1寸免冠照片2张及行程码到泰州市公安局医药高新区分局1楼(药城大道2号)办理报名手续;报考医药高新区公安分局特勤岗位人员到泰州市公安局医药高新区分局巡特警大队(泰州市科创路9号,寺巷青年公寓旁,联系人:顾警官,联系电话:13775669880)办理报名手续;报考高港公安分局特勤岗位人员到泰州市公安局高港分局C栋巡特警大队306室(泰州市高港区口岸街道临港大道189号;联系人:龚警官,联系电话:13901432670)办理报名手续。
(二)报名时,须按照本简章公布的招考岗位、报考条件和要求,如实填写《泰州市公安局医药高新区分局高港分局警务辅助人员报名表》,凡具有不宜录用情形或弄虚作假者,一经查实,立即取消报考资格及聘用资格。
(三)报名所需的证件及资料均需交验原件并提供复印件,证件、资料不全或未按要求填写报名信息并未如期到现场确认者视为自动放弃报考资格。大专及以上学历须进行网上学历验证,考生自行登录中国高等教育学生信息网(学信网),网址:http://www.chsi.com.cn/xlcx,点击“本人查询”模块后注册并查询,将查询结果页面打印后交验。行程码获取方法:微信关注“通信行程卡”,点击行程卡查询个人相关信息。
三、考试与录用
1.体能测试。
满分100分。报考特勤岗位人员参加,测试项目为1000米跑(40分)、立定跳远(30分)、4*10米往返跑(30分),项目评分标准参照人民警察招录评分标准执行。
加分项为:退役军人加1分;近两年内退役的加3分;在部队每获得一次二等功加5分;每获得一次三等功加3分;每获得一次优秀士兵、优秀士官加2分;累计加分不超过6分,加分需提供相应真实有效的证明材料。
2.笔试。满分100分。除报考特勤岗位人员外的其他人员,内容为基本法律常识、时事政治等。
3.面试。满分100分。采用结构化面试的形式进行,当场向考生公布面试成绩。报考特勤岗位人员,将体能测试成绩与加分项综合后,按岗位计划数1:2的比例,从高分到低分确定参加面试人员名单,同分带入;报考其他岗位人员,按照岗位计划数1:2的比例,将笔试成绩与加分项综合后,从高分到低分确定参加面试人员名单,同分带入。
4.政审。按照岗位需求中,各类成绩占比综合排名,按招录人数1:1比例由高分到低分确定政审人员名单,组织对符合条件人员进行政审,重点考察报考人员是否存在不得报考的情形,以及核实是否符合规定的报考条件。政审不合格的依次替补。
6.体检。对政审合格人员进行体检,体检标准参照新修订的《公务员录用体检通用标准(试行)》和《公务员录用体检操作手册(试行)》执行。体检实行一次性制,不合格的,依次替补并经政审合格后体检。
7.录用。对体检合格人员,参照泰州市公安局医药高新区分局高港分局现有警务辅助人员签订劳动合同方式,与其签订劳动合同,试用期三个月,试用期内须参加培训考核,考核合格后方可正式聘用。
四、待遇及其他
警务辅助人员享受“五险一金”,其工资及福利待遇参照泰州市公安局医药高新区分局高港分局同岗位原有警务辅助人员待遇。
咨询电话:0523-86325177。
转载来源 :国企招聘考试网