首页
求职
招聘会
雇主
测评
头条
登录
注册
热点文章
中国南方电网集团海南电网2024年第二批社会招聘公告
特稿|东航委培飞行员解约风波
2024年十大盈利下滑行业
热点职位
安装造价经理
15-30千/月
上海富力房地产开发有限公司
上海市
150-500人
本科
设计工程师
20-33千/月
中国能源建设集团安徽电建一公司
合肥市
150-500人
本科
小微人力
8-12千/月
海尔集团公司
青岛市
150-500人
本科
java开发工程师
面议
安徽兆尹信息科技股份有限公司
合肥市
500-2000人
本科
普惠金融部客户经理
8-15千/月
安徽省小额再贷款股份有限公司
合肥市
150-500人
硕士
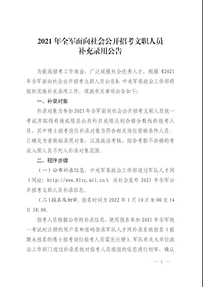
军队文职补录584人!1月10日报名!
才汇云上
2022-01-05
军队文职补录584人!1月10日报名!
转载来源 :国企招聘考试网
以上内容(如有图片或视频亦包括在内)为自媒体平台“才汇云网”用户上传并发布,本平台仅提供信息存储服务。
分享到:
19
0
0
条评论
评论
暂无更多评论