一、公司简介
中国铁建高新装备股份有限公司(简称:铁建装备,央企)始建于1954年,是中国铁路大型养路机械行业的领军企业,隶属于世界500强的中国铁建股份有限公司。
公司经营业务涵盖机械制造及销售、零部件销售及服务、产品大修服务和铁路线路养护服务,为中国铁路历次大面积提速扩能、保障运输安全、加速技术进步、推进工务修程修制改革,以及青藏铁路和高速铁路的顺利开通、安全运营发挥了重要作用。
行业地位
大型养路机械亚洲第一,世界第二的领军企业。
国家铁路大型养路机械高新技术产业化基地、示范型国际科技合作基地
中国铁建地下工程装备西南产业基地
行业内唯一的“国家铁路大型养路机械工程技术研究中心”、国家级博士后科研工作站
二、招聘职位及要求
招聘对象:
1、2022年毕业的应届博士研究生、硕士研究生、本科毕业生。
2、2020、2021年毕业的博士研究生、硕士研究生。
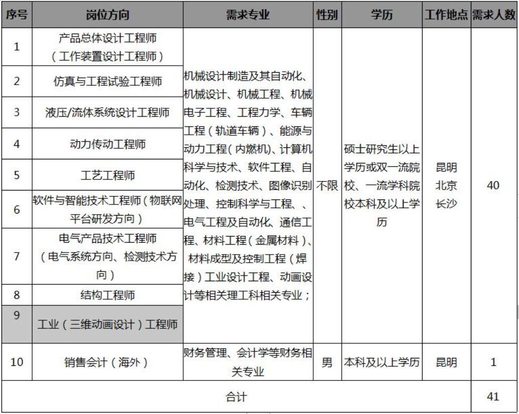
招聘职位及人数如下:

注:岗位方向指见习期满后,根据专业方向及结合公司发展需要分配的方向。以上岗位工作地点为长沙的,见习期(第一年)需在昆明。
三、薪酬福利
1.具有行业竞争力的薪酬;入职毕业生见习期内执行见习期工资标准;考核定岗后薪酬由“职衔工资+季度绩效+各类津补贴+年终奖”构成,另根据岗位类别设置了科技杰出青年补贴、研发、营销特别贡献激励等
2.七险两金(五险一金+商业保险+补充医疗保险+企业年金);
3.双休、国家法定节假日、带薪年假、探亲假;
4.提供应届毕业生安家费、入职报到交通补助、春节交通补助、餐补、话费补贴、公寓住宿、节日物资、免费班车、生日礼金、婚庆物资等福利;
5.公司可以接收档案和户口(昆明)。
四、招聘流程
为做好新型冠状病毒感染的肺炎疫情防控工作,规避人群聚集可能导致病毒传播的风险,响应国家关于新型冠状病毒感染的肺炎情况防控工作应对的各项会议指示,铁建装备春季校园招聘将以“线上+线下”的方式开展。

1.简历投递
本次招聘根据疫情防控要求,同步开展线上招聘及线下招聘。本次校园招聘简历投递渠道为:
①线上招聘渠道:通过前程无忧(51job)进行投递,投递链接为:http://campus.51job.com/crcce或扫以下二维码进行线上投递

②线下招聘渠道:
公司官方微信端简历投递方式:①关注铁建装备官方微信公众号(kmztqn),点击<加入我们>→<招聘>。
公司官网投递方式:登录铁建装备官网/点击<人力资源>→<加入我们>选择2022校园招聘相关职位进行简历投递。
简历投递截止时间:2022年4月15日。
投递简历成功后会触发测评邀请,请在规定时间范围内及时完成相应测评。同时测评邀请会发送到您的个人信息中填写的邮箱,您也可以通过邮箱的链接完成测评。
2.胜任力测评、专业笔试
简历筛选通过后的,届时将短信及邮件的方式发送测评通知或笔试通知,须完成后方可进入下一环节。
3.网络、线下面试
受疫情影响,2022届校园招聘将以线上+线下方式开展,通过测评、笔试的同学我们将根据公司招聘工作安排,到部分高校进行专场校园招聘,无法参加校园专场招聘的,公司将根据线上简历投递情况,统一组织线上宣讲及线上面试。
面试分为综合面试,面试安排以短信、邮件或电话等形式通知,请确保联系方式畅通。
4.签订三方协议
面试通过的同学,我们将于面试后的一周内进行待遇洽谈并发放录用通知,签订三方协议。
铁建装备春季线下校园招聘将根据各地高校疫情防控要求,于3月开展,请关注铁建装备官方公众微信号后续官方推送。
联系电话:0871-63831834/0871-63831836
公司地址:
云南省昆明市官渡区羊方旺384号(公司总部)
北京市南四环西路188号十一区36号(研究设计院北京分院)
湖南省长沙市长沙县东七路88号(研究设计院长沙分院)

(线上面试简历投递渠道)

(企业微信公众号-线下面试简历投递渠道)

(2022届校招QQ群)
2022春季校园招聘行程表


详情请浏览:http://www.rszkw.com/shengfen/gqzp/2022-03-17/78713.html
转载来源 : 国企招聘