正式编制!2022年中国铁路局公开招聘261名工作人员公告!5月16日前报名!

正式编制!2022年中国铁路局公开招聘261名工作人员公告!5月16日前报名!

 

中国铁路济南局集团有限公司2022年度招聘261名普通高校本科及以上学历毕业生公告(四)

  中国铁路济南局集团有限公司根据企业发展需要,拟招聘普通高等院校本科及以上学历毕业生,现将有关事项公告如下:

 

  一、招聘计划

 

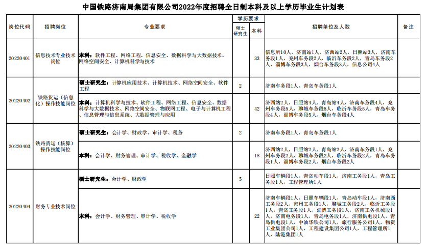
  本次招聘具体岗位、专业要求、工作单位及人数详见附件。

  二、应聘条件

 

  1.列入国家招生计划、具备派遣资格的全日制普通高等院校应届大学本科毕业生,具有派遣资格的应届硕士研究生,或经国家教育部学历认证并具备派遣资格的归国本科及以上学历留学生。

  2.符合招聘岗位要求的专业条件,所学专业以主修专业为准。报名应聘岗位代码20220401(信息技术专业技术岗位)的毕业生大学英语四级考试(CET-4)成绩不低于425分。

  3.品行端正,遵纪守法,热爱铁路事业。

  4.身心健康,辨色力和听力正常,具备正常履行岗位职责的身体条件,符合国家公务员录用体检通用标准及铁路行业职业健康检查规定。

  5.服从企业对岗位的安排和调整,能吃苦耐劳,适应铁路沿线偏远地区、野外作业及夜班工作。

  6.工作单位所在地生源优先。

 

  三、招聘流程

 

  招聘流程包括:网上报名、审核筛选、考试考核、复试考核、公示录用等。招聘过程中,未进入下一环节者恕不通知。

  1.网上报名。报名时间为2022年4月28日至2022年5月16日17时。应聘者本人于报名时间内登录中国铁路济南局集团有限公司大学生招聘网(网址:http://hr.jntlj.com/main),按照网上报名流程,实名注册并如实填写报名信息、上传相关材料扫描件或照片,图像要清晰可辨认、信息完整准确。只接受专业、学历、毕业时间符合要求的毕业生报名。

  2.审核筛选。根据招聘岗位要求及招聘条件对报名应聘毕业生提交的应聘材料进行审核,择优筛选符合岗位要求的应聘毕业生进入下一环节。

  3.考试考核。本次招聘采取笔试+面试的考核方式。

  (1)笔试:笔试考核委托第三方机构采取百分制、闭卷考试方式进行,考试时间、地点及有关要求于2022年5月25日前由第三方机构通知。

  (2)面试:面试考核采取百分制,根据笔试成绩排名按照招聘岗位人数1:2的比例确定进入面试考核环节人员,时间在笔试结束后1周内。2022年6月10日前,分期分批组织进行面试考核,具体时间、地点另行通知。

  因疫情防控需要,须变更时间的以通知为准。

  4.复试考核。

  根据综合成绩(=笔试成绩×40%+面试成绩×60%)排名,按照招聘岗位人数1:1的比例确定进入复试考核环节人员,应聘者须于2022年6月20日前登录报名网站查询综合成绩及复试考核通知,对应聘条件、求职意向进行复核确认。出现名额空缺时根据综合成绩排名先后顺序进行递补。

  5.公示录用。拟录用人员在中国铁路人才招聘网或中国铁路济南局集团有限公司大学生招聘网进行为期7天的公示,公示期满无异议的办理录用手续。

 

 

  四、其他事项

  1.本次招聘一律采取网上报名方式,每人限报一个岗位,不接受上门、电话、邮件等其他方式报名。

  2.资格审查贯穿招聘工作全过程,应聘毕业生应对本人提供材料的真实性负责,提供虚假信息者,一律取消应聘资格。

  3.应聘毕业生须保证所提供的联系方式畅通、有效,凡未在规定时间内按要求回复,未按规定时间、地点和要求参加相应招聘环节的,视为本人自动放弃。

  4.本次招聘不向应聘毕业生收取任何费用,不指定辅导用书,不举办也不委托任何机构举办任何形式的辅导培训班。请提高警惕,谨防受骗。

  5.参加现场资格审查、面试考核的毕业生,需提交以下材料:

  (1)《报名登记表》(在报名网站打印并本人签字确认);

  (2)身份证原件与复印件;

  (3)高校毕业生就业推荐表(加盖学校就业部门公章)原件与复印件;

  (4)在校期间成绩单(加盖学校教务部门公章)原件与复印件;

  (5)《全国普通高等学校毕业生就业协议书》(如无就业协议书原件,须具有派遣资格);

  (6)教育部学籍在线验证报告(教育部学信网打印并在有效期内)或教育部颁发的国(境)外学历学位认证书;

  (7)体检报告原件(近三个月内二级甲等及以上医院体检并有检查结论,血压、辨色力、视力、听力、心电图、胸片、血常规、尿常规、肝功能﹝五项及以上﹞、肾功能﹝含尿酸﹞为必检项目);

  (8)全国大学英语水平考试(CET)成绩报告单原件(限报名应聘岗位代码20220401的毕业生提供);

  (9)能够证明本人资历和能力的材料原件与复印件。

  6.中国铁路济南局集团有限公司人事部保留对本招聘公告及附件的最终解释权。

  7.咨询电话:0531-82429561;咨询时间:工作日上午8:30—11:00,下午14:00—17:00。

  附件:中国铁路济南局集团有限公司2022年度招聘普通高校本科及以上学历毕业生计划表

 

图片

图片

图片

 

  中国铁路济南局集团有限公司人事部

  2022年4月28日

 

转载来源  :  国企招聘

以上内容(如有图片或视频亦包括在内)为自媒体平台“才汇云网”用户上传并发布,本平台仅提供信息存储服务。
0条评论
评论