根据《事业单位公开招聘人员暂行规定》(人事部令第6号)、《甘肃省事业单位公开招聘人员暂行办法》(甘办发〔2011〕22号)和《甘肃省人民政府关于进一步稳定和扩大就业若干措施的通知》(甘政发〔2022〕33号)精神和工作需要,省交通运输厅所属15个事业单位面向高校应届毕业生和择业期内未落实工作单位的高校毕业生(部分岗位面向社会)公开招聘事业编制工作人员305名。现将有关事项公告如下:
报名采取网上报名的方式,应聘人员在网上申请报名,招聘单位在网上进行资格初审。每名应聘人员限报一个招聘单位的一个岗位。
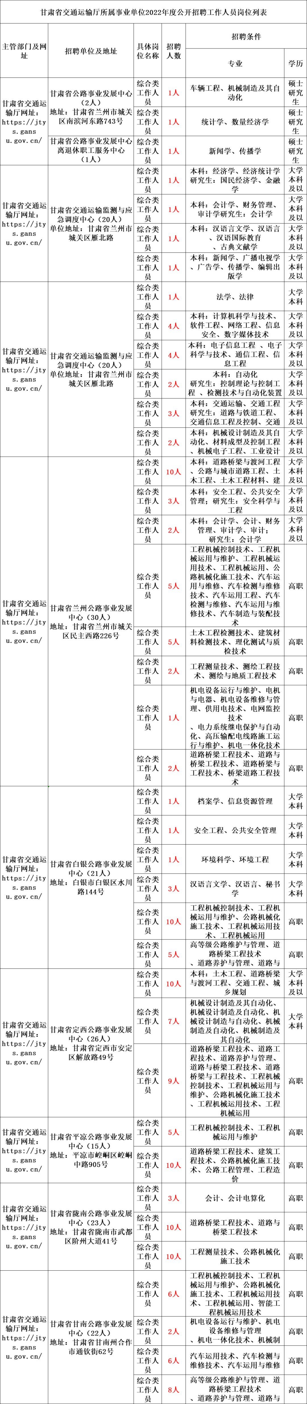
(一)岗位查询
应聘人员可从省交通运输厅网站(http://jtys.gansu.gov.cn/)下载本公告附件《甘肃省交通运输厅所属事业单位2022年度公开招聘工作人员岗位列表》进行查询,也可登录甘肃省人社厅网站“人事考试”专栏,进入“事业单位公开招聘考试”下载查询。请应聘人员认真阅读本公告内容及相关政策规定,详细了解有关信息,确定应聘岗位。
(二)报名
(1)提交报名申请。应聘人员在2022年6月20日(星期一)09∶00至6月24日(星期五)18∶00登录报名系统(https://www.bmpta.com/gsjtyst/index.aspx),进入“网上报名”栏目,点击“甘肃省交通运输厅所属事业单位2022年度公开招聘工作人员”,先进行用户注册,注册时必须准确填写本人姓名和身份证号,并妥善保管用户名和密码,注册完成后,填写个人信息及上传经“人事考试照片审核处理工具”软件审核并自动生成的照片。
网上报名时,应聘人员应仔细阅读公告及《岗位列表》。提交的应聘信息和材料必须真实、准确、有效,并且符合选报岗位应聘条件,否则造成的后果由本人承担。对伪造、变造、冒用有关证件、材料骗取考试资格的,按照《事业单位公开招聘违纪违规行为处理规定》(人社部令第35号)的有关规定严肃处理,所缴费用不予退还。
2.网上资格审核。网上报名资格初审工作由各招聘单位根据本公告要求和招聘岗位条件,对应聘人员进行资格初审。网上报名期间,应聘人员对岗位要求的专业、学历、资格条件等需要咨询时,请直接拨打各招聘单位咨询电话。
3.查询资格审核结果。应聘人员可于2022年6月20日(星期一)9∶30至6月25日(星期六)18∶00期间登录报名系统查询资格审核结果。已通过资格审核的,不能改报其他岗位。应聘申请尚未提交审核或未通过资格审核的,可以改报其他岗位。截止2022年6月24日(星期五)18:00以后,应聘申请尚未审核或未通过资格审核的,不能再改报其他岗位。
应聘人员在最后一天报名,如审核不通过导致无法改报其他岗位,后果自负。
4.报名缴费。通过资格初审的应聘人员,即可登录网上报名系统进入缴费页面,按规定缴纳笔试报名费150元,缴费时间:2022年6月20日(星期一)9∶30至2022年6月26日(星期日)18∶00。缴费成功视为报名成功,未按规定报名并缴费者,视为自动放弃。
5.报名信息修改。为确保考试的严肃性和公平公正,报名期间,应聘人员仅可申请更改填写错误的两类信息:一是应聘人员姓名中明显的错别字,主要指同音字、形似字等;二是应聘人员身份证号码中不涉及出生年月的个别错误数字。其他报名信息不予更改。应聘人员申请更改报名信息,须持本人有效居民身份证原件并填写《考生报名信息更改申请表》(附件2)。应聘人员申请更改报名信息,须拨打技术咨询电话修改。技术受理截止日期为2022年6月25日12∶00,逾期不予受理。
6.网上打印《准考证》。通过资格初审并缴费成功的应聘人员,可于2022年7月12日(星期二)9∶00至2022年7月16日(星期六)9∶00登录报名系统(https://www.bmpta.com/gsjtyst/index.aspx),打印准考证(A4纸),并妥善保管。
(三)笔试
笔试采用闭卷方式进行,一律用汉语作答。笔试时间为2022年7月16日(星期六)上午,笔试地点通过笔试准考证向考生告知。
08:30-10:00 职业能力倾向测验
10:00-12:00 综合应用能力
考试科目为职业能力倾向测验和综合应用能力两科,两个科目满分均为150分。考试类别为综合管理类(A类)。考试范围以《事业单位公开招聘分类考试公共科目笔试考试大纲》(2021年版)为准,具体登录中国人事考试图书网(https://rsks.class.com.cn/)。
笔试开考比例原则上不低于招聘计划与报名人数之比的1∶3,岗位报名人数达不到开考比例的,由省交通运输厅划定最低控制线,招聘单位在笔试前通知应聘人员。
应聘人员必须携带网上打印的《准考证》和报名时一致的有效居民身份证原件(有效期内的居民身份证或临时居民身份证)参加笔试,两证不全者不得进入考场。身份证遗失的应聘人员,应在公安机关补办有效临时居民身份证。
笔试成绩于2022年8月16日前,在省交通运输厅(http://jtys.gansu.gov.cn/)和各招聘单位网站公布,供考生查询。

