首页
求职
招聘会
雇主
测评
头条
登录
注册
热点文章
高速公路公司2025年招聘公告!
特稿|东航委培飞行员解约风波
特稿|迎接延迟退休:如何避免不同人群待遇差距扩大?
热点职位
营销策划经理
10-20千/月
上海水星家用纺织品股份有限公司
上海市
150-500人
本科
高级经理(总办级别)
10-15千/月
上海红星美凯龙品牌管理有限公司
上海市
2000人以上
本科
线上外贸经理(亚马逊为主)
15-30千/月
上海水星家用纺织品股份有限公司
上海市
150-500人
本科
Java软件工程师
8-16千/月
上海水星家用纺织品股份有限公司
上海市
150-500人
大专
投资研策岗
15-25千/月
浙江万科南都房地产有限公司
杭州市
150-500人
本科
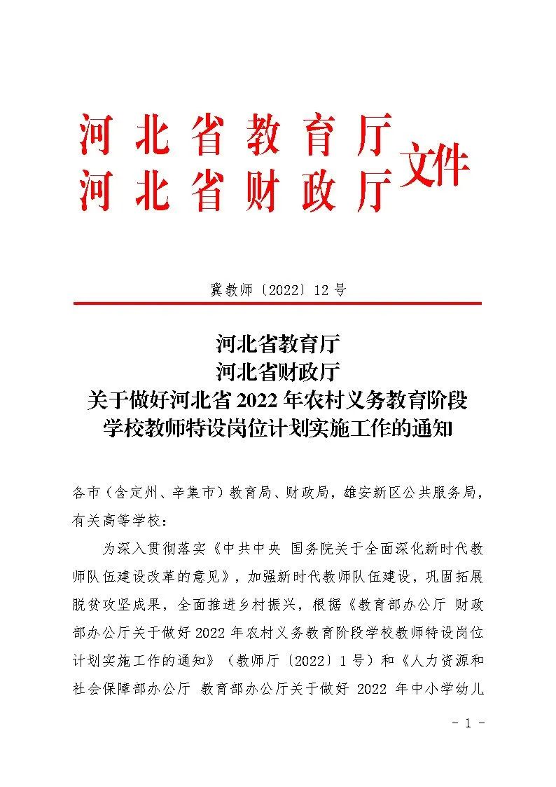
公告发布!特岗教师招5400人!期满有岗有编!
才汇云上
2022-06-27
公告发布!特岗教师招5400人!期满有岗有编!
关于做好河北省2022年农村义务教育阶段学校教师特设岗位计划实施工作的通知
、
转载来源 : 国企招聘
以上内容(如有图片或视频亦包括在内)为自媒体平台“才汇云网”用户上传并发布,本平台仅提供信息存储服务。
分享到:
22
0
0
条评论
评论
暂无更多评论