国网直流中心简介
国家电网有限公司直流技术中心(以下简称国网直流中心)位于北京市西城区,是国家电网有限公司(以下简称公司)直流技术支撑机构,承担公司系统换流站运行集中监视和故障诊断分析、全过程技术监督、直流专业培训,协助公司总部开展直流专业技术管理,提供特高压、超高压、柔性直流工程等相关技术咨询和专业支撑服务;协助公司总部开展跨区电网资产运营管理,负责归集总部跨区电网资产、收入、成本等要素、参与跨区跨省交易结算、推动构建跨区输电价格体系、配合外部监管等。
国网直流中心致力于建设“两先两优”的直流技术支撑和跨区电网资产运营管理专业机构,牢固树立人才“第一资源”理念,持续健全完善选人用人机制,已基本建成一支技术精湛、能力突出、作风过硬、结构合理的专家人才队伍,形成了领导职务、专家人才、职员职级三条通道并行互通、员工多元发展的成长体系。中心执行公司统一的薪酬福利体系和保险保障政策,提供五险二金、带薪休假、职工疗养、高端培训、生日关怀等内容丰富、形式多样的福利待遇,并为符合条件的员工提供临时宿舍等生活帮助。
当前,在“碳达峰、碳中和”目标下,我国能源格局深刻调整,新型电力系统加快构建,直流输电大规模快速发展。“十四五”期间,国家电网公司将规划建设“24交14直”特高压工程,国网直流中心专业支撑工作将面临更大需求,未来发展迎来新的广阔前景。根据业务发展需要,现面向社会公开招聘运行分析、直流控保、换流阀、变压器等方面的专业人才,共建“两先两优”的专业支撑机构。国网直流中心办公地点位于北京市都城大厦(北京市西城区南横东街8号),员工素质高,企业氛围好,诚挚欢迎优秀专家人才,心系中心发展,共创美好未来。
二
招聘需求及资格条件
(一)招聘岗位及人数
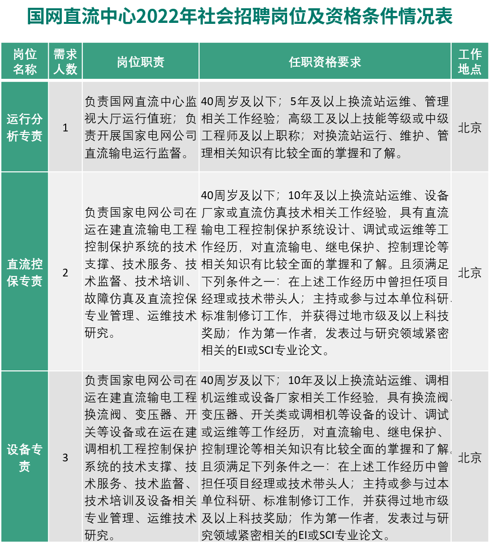
根据工作需要,本次面向社会公开招聘运行分析专责1人、直流控制保护专责2人、设备专责3人,具体岗位及人数详见《国网直流中心社会招聘岗位及资格条件情况表》(附件1)。

(二)招聘基本条件
1.思想政治素质好,具有强烈的事业心和责任感。遵纪守法,具有良好的道德品行和职业素养,认同国家电网公司企业文化和价值理念。
2.与原单位不存在相关竞业限制及其他纠纷,社会信用良好,无犯罪和违法违纪等不良记录。
3.具备岗位要求的从业背景、知识技能和工作经验等,业务能力强,工作业绩突出。具有较强的开拓创新意识和能力,以及良好的团队协作、沟通协调、解决问题、分析问题、文字表达和学习能力。具备良好的身体条件和心理素质。
4.电工类相关专业,硕士研究生及以上学历,年龄一般不超过40周岁,年龄、工作年限计算截止日期为2022年10月31日。
5.国家电网公司系统内员工报名参加社会招聘岗位的,在原单位近3年绩效等级积分累计应达到4.5分且上年绩效等级达到B及以上;非管理、技术类岗位员工报名的,在生产一线岗位工作年限应满足3、5、8要求。
三
报名方式
(一)报名方式
应聘人员下载并如实填写《社会招聘人员信息汇总表》(附件2)和《社会招聘人员信息表》(附件3),连同相关个人资料,通过压缩包形式发送至招聘邮箱:sgoc-zhaopin@sgcc.com.cn。应聘邮件和压缩文件名请按照“应聘岗位名称—姓名—身份证号”命名。
(二)有关要求
1.请严格按照《社会招聘人员信息汇总表》、《社会招聘人员信息表》、《应聘人员报名材料清单及有关要求》(附件5)填写应聘信息并提供相关个人资料。
2.请确保《社会招聘人员信息汇总表》《社会招聘人员信息表》相同项目填写一致。
四
招聘程序
1.报名时间。报名截止日期为2022年11月20日。
2.资格审查。国网直流中心根据招聘基本条件和岗位任职资格,对应聘人员进行资格审查,择优确定进入综合测评环节人选。
3.综合测评。通过资格审查人员参加综合测评。综合测评包括笔试、面试等环节,具体安排另行通知。
4.确定人选。择优确定录用人选,履行相关审批程序后发放录用通知、办理体检及入职手续。
五
注意事项
1.国网直流中心承诺对所有报名材料保密,应聘人员应对提交资料的真实性负责,凡弄虚作假者,一经查实,取消应聘(录用)资格或解除劳动合同。
2.请保持通信设备畅通,国网直流中心将以电话、短信或电子邮件方式通知各环节相关事宜,未入围者恕不另行通知。
3.录用人员在原单位的离职手续由本人负责办理,在规定时间内未能办理完成离职手续的,不予录用。
4.本次社会招聘录用人员全部为市场化聘用身份,与国网直流中心签订劳动合同。
六
联系方式
国网直流中心综合部刘老师
联系电话:010-63411326
电子邮箱:sgoc-zhaopin@sgcc.com.cn
附件:
1.国网直流中心2022年社会招聘岗位及资格条件情况表
2.国网直流中心2022年社会招聘人员信息汇总表(样表)
3.社会招聘人员信息表(样表)
4.应聘人员承诺书(模板)
5.应聘人员报名材料清单及有关要求
点击链接获取附件
国家电网有限公司直流技术中心2022年社会招聘相关附件.zip
转载来源 国企招聘