根据《中共江西省委组织部 江西省人力资源和社会保障厅等十一部门关于实施第四轮高校毕业生“三支一扶”计划的通知》(赣人社发﹝2021﹞11号)精神,2023年江西省计划招募1930名高校毕业生到乡镇(农村)基层从事支教、支农、支医和帮扶乡村振兴工作(简称“三支一扶”)。为做好招募工作,现将有关事项公告如下:
以下三类人员可以报考:
(一)江西生源(指在江西参加中考或高考)大专及以上学历高校毕业生。
(二)就读于我省普通高校(国家统一招生)取得本科及以上学历和相应学位的2023年应届毕业生和择业期内未落实工作单位的毕业生(不受江西生源身份限制)。
(三)我省高级技工学校、技师学院全日制高级工班毕业生,可视同大专学历报考;我省技师学院全日制预备技师班毕业生,可视同本科学历报考(不受江西生源身份限制)。
(一)具有中华人民共和国国籍;拥护中华人民共和国宪法,拥护中国共产党领导和社会主义制度;具有良好的政治素质和道德品行;具有正常履行职责的身体条件和心理素质;具有较强的吃苦和奉献精神,自愿到乡镇(农村)基层工作。
(二)年龄30周岁以下,即1993年5月(含)以后出生。
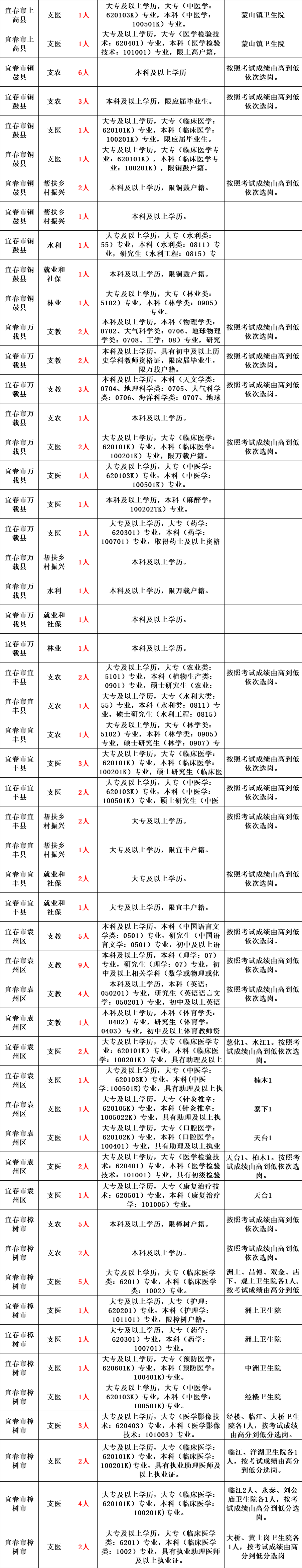
(三)符合招募公告中拟报考岗位所要求的学历、专业、户籍、职业资格等条件。
(四)限高校应届毕业生报考的岗位,报考人员须为通过全国统一的高考、普通高校专升本考试或研究生入学考试
网上报名时间为2023年5月22日9:00至5月26日17:00,报名网址为江西人事考试网(www.jxpta.com),考生须登录“三支一扶”招募报名系统完成网上报名。每人限填报一个服务县(市、区)的一个服务岗位。服务岗位的招募计划数与报名人数不低于1:2的比例,低于1∶2比例的,由设区市“三支一扶”办拟定调剂计划,报省“三支一扶”办同意后组织实施。报名不收取费用。
(一)考试时间为2023年7月1日上午9:00—11:00。
(二)考试科目为《行政职业能力和农村工作能力测验》。
(三)成绩公布时间为7月中旬。
(四) 考试由省人事考试中心组织实施,考点设在各设区市,报考人员在填报岗位所属的设区市参加考试。考试题型为主、客观题,客观题用2B铅笔在专用答题卡指定区域填涂作答,主观题用黑色字迹的钢笔或签字笔在专用答题卡指定区域作答。





转载来源 国企招聘考试网