2023年延津县事业单位
公开招聘工作人员公告
依据《事业单位人事管理条例》(中华人民共和国国务院令第652号)、《事业单位公开招聘人员暂行规定》(原人事部2005年第6号令)、《河南省事业单位公开招聘工作规程》(豫人社〔2015〕55号)及省市相关政策规定和要求,结合我县实际,经县政府常务会议研究同意,拟面向社会公开招聘事业单位工作人员307人,其中县直、乡(镇、街道)事业单位工作人员66人,教育类192人,卫生类49人。具体公告如下:
一、招聘计划及相关内容
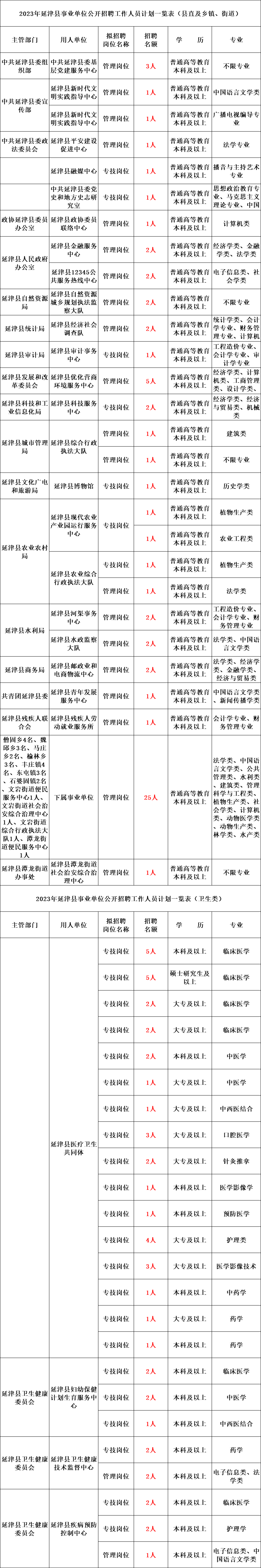
具体招聘单位、岗位、人数、岗位条件等内容详见《2023年延津县事业单位公开招聘工作人员计划一览表》。
二、招聘方式及方法
本次招聘工作在2023年延津县事业单位公开招聘工作人员领导小组的领导下,由延津县人力资源和社会保障局与用人部门统一组织实施,延津县纪委监委全程监督。乡(镇、街道)中小学、幼儿园教师实行统一招聘、统一管理、统一调配使用,由县教体局根据岗位需求,按考试总成绩从高到低依次进行选岗,选岗后由用人单位进行聘用。
三、招聘资格和基本条件
(一)具有中华人民共和国国籍;
(二)遵守宪法和法律;
(三)具有良好的品行;
(四)符合岗位要求的年龄条件;
(五)符合岗位所需的文化程度、专业及资格条件。2023年应届毕业生应于2023年7月31日前取得相应的毕业证、学位证,未能在规定时间内取得相应证件的,取消聘用资格;
(六)全日制技工院校高级工班、预备技师(技师)班毕业生,可分别参照相对应的同等大专、本科学历报考;
(七)适应岗位要求的身体条件;
(八)岗位所需要的其他条件。
(九)有下列情形之一者不得报考:
1.曾因犯罪受过刑事处罚、刑事处罚期限未满或者涉嫌违法犯罪正在接受调查的人员;
2.尚未解除党纪、政纪处分或正在接受调查的人员;
3.曾在公务员招录、事业单位公开招聘考试中被认定有舞弊等严重违反招聘纪律行为不满5年人员;
4.被单位开除或解除聘用合同的;
5.现役军人、普通高等院校在读的非2023年应届毕业生;
6.国家和省市另有规定不得应聘到事业单位的人员。
四、招聘程序与相关事宜
(一)发布公告
2023年6月2日在延津县人民政府网站(www.yanjin.gov.cn)发布招聘公告。
(二)报名和资格审查
本次报名采取网上报名的方式进行。
报名办法:报考人员只能选择一个岗位(专业)报名,报名与参加考试时使用的身份证必须一致。
报考人员必须按照本人毕业证、身份证等相关证件显示的专业名称、个人情况填写报名信息,如信息不一致或故意填报虚假信息造成的后果,由考生本人承担。
1.网上报名
(1)填写并提交报名信息,上传照片
报考者于2023年6月13日8:00至6月16日18:00期间登录延津县人民政府网站(www.yanjin.gov.cn)进入“网上报名”系统,按要求提交个人报名信息并上传本人电子照片(近三个月内免冠正面证件照,红底、蓝底、白底均可,jpg格式;上传照片须将证件照上传到报名系统,经过报名系统自带的照片处理工具处理后直接上传。照片必须反映本人特征,否则无法通过审查)。考生填写报名信息并上传照片成功后,必须点击“确定”。报名资料提交被接收后,系统将自动生成一个报名序号。报名序号是报考人员查询报考资格审查结果、网上缴费、下载打印准考证等事项的重要依据,请报考人员务必牢记。
招聘的教师要符合新时代中小学、幼儿园教师职业行为十项准则要求,无刑事犯罪记录和其他不得聘用的违法记录;符合教师法、《教师资格条例》等法律法规规定的学历标准、普通话水平、身体条件和心理条件,并在考察阶段取得中小学、幼儿园教师资格证书。
(2)报考资格审核
按照“谁用人、谁审核、谁负责”的原则,用人单位在报考者提交报名申请的1日内对报考者的报名申请和照片进行网上审核,并提出审核意见。报名申请被接收的人员,可于提交报名申请1日后登录原报名网站,查看是否通过报考资格审核。通过报考资格审核的人员,不能再报考其他岗位;报考资料不全或电子照片不符合要求的,在报名有效时间内报考者应及时补充或更换并再次提交审查。报名时间截止后,报考者只能查询到审核结果。
(3)网上缴费
通过报考资格审核的人员,于2023年6月13日8:00至6月17日18:00期间通过登录延津县人民政府网站(www.yanjin.gov.cn)“网上报名”系统,按照提示步骤缴纳笔试考务费(通过支付宝支付)。根据省财政、发改部门批准的收费标准,除经批准免缴笔试考务费的人员外,报考者按每人每科30元(两科共60元)缴纳笔试考务费。未在规定时间内缴费的视为自动放弃。
缴费完成后,考生须自行用A4纸打印《2023年延津县事业单位公开招聘工作人员报名表点击获取》一式两份,以备面试资格审查时使用。
(4)网上打印准考证
网上缴费成功的报考人员,于2023年6月28日9:00至7月1日9:00登录原报名网站延津县人民政府网站(www.yanjin.gov.cn),进入“网上报名”系统自行打印准考证(A4纸),以备笔试、面试资格审查、面试、体检时使用。
2.岗位及人员调整
各拟聘用岗位通过资格审查的人数(以缴费人数确定)与拟聘用人数的比例原则上不低于3:1,低于该比例的,根据招聘单位和主管部门意见,由公开招聘领导小组研究决定调整或取消该招聘岗位。岗位被取消的,该岗位的报考者可重新报名到符合条件的其他招聘岗位。岗位调整或调减的情况将通过延津县人民政府网站公告。已缴费但招聘岗位被取消又不愿意或不能重新申报其他岗位的报考者,退回本人笔试考务费(系统原路退回)。
对特殊行业、短缺专业或层次要求高、难以形成竞争的岗位,经公开招聘领导小组研究同意,在确保竞争的前提下可适当降低开考比例。
3. 享受政策的脱贫户、风险未消除的监测户和最低生活保障家庭的应聘人员,提供其家庭所在地的县(市、区)乡村振兴局出具的相关证明材料或县(市、区)民政部门出具的享受最低生活保障待遇证明原件及复印件,于2023年6月17日8:00至11:30,15:00至18:00时到延津县人力资源和社会保障局三楼人事考试报名处(平安大道与西安大道交叉口向西100米路南)办理免缴笔试考务费用手续。
4.本次招聘,资格审查工作贯穿于考试聘用的全过程。报名人员提交的信息和提供的有关材料必须真实有效,如发现不符合报考条件或弄虚作假者,将随时取消考试或聘用资格,所造成的一切损失由应聘人员本人承担。
(三)考试安排
招聘考试采取笔试、面试相结合的方式进行。本次考试不指定考试辅导用书,不举办也不委托任何机构或个人举办考试辅导培训班。任何以事业单位考试命题组、考试教材编委会、事业单位主管部门授权等名义举办的有关事业单位招聘考试辅导班、辅导网站或发行的出版物、微信公众号等,均与本次考试无关,敬请广大报考者提高警惕,切勿上当受骗。
1.笔试
(1)笔试科目。笔试采取统一命题、统一组织、统一闭卷考试的方式进行。笔试试卷为两套卷,成绩满分均为100分。
县直单位、乡(镇、街道)事业岗位和卫生类管理岗位(岗位代码2902、3003)笔试内容:公共基础知识+申论。主要包括政治知识、经济知识、科技知识、法律知识、语文基础知识、公文写作、时事政治、材料分析题、材料作文等。
中小学教师岗位笔试内容为:公共基础知识+教育基础知识。主要包括政治知识、经济知识、科技知识、法律知识、语文基础知识、公文写作、时事政治、教育学、心理学、教师职业道德和教育法律法规等。
幼儿园教师岗位笔试内容:公共基础知识+幼儿教育基础知识。主要包括政治知识、经济知识、科技知识、法律知识、语文基础知识、公文写作、时事政治、学前教育学、幼儿心理学、幼儿园教育指导纲要、教师职业道德和教育法律法规等。
卫生类专技岗位笔试内容:公共基础知识+医学卫生基础知识。主要包括政治知识、经济知识、科技知识、法律知识、语文基础知识、公文写作、时事政治、医学卫生基础知识等。
(2)时间安排。笔试时间为2023年7月1日,具体时间和地点以准考证时间为准。本次考试在延津县城区设置考场。应聘人员应按照准考证上确定的考试地点、考场参加考试。参加考试时,必须同时携带准考证和与报名时一致的本人有效身份证。
(3)加分政策。按省委、省政府有关文件规定享受招聘笔试加分政策的从我县入伍或入学前户籍在延津的退役大学生士兵报名参加本次招考,笔试成绩加10分(上述人员已在行政事业单位正式就业的不再享受此政策),须于2023年6月17日8:00至11:30,15:00至18:00时到延津县人力资源和社会保障局三楼人事考试报名处(平安大道与西安大道交叉口向西100米路南)提交有关加分材料,逾期不再受理。
退役大学生士兵加分提供材料(需提供原件及复印件):①加分申请表(附件4);②户口簿;③本人有效身份证;④本人入伍通知书;⑤本人退伍证;⑥本人符合报名条件的毕业证。
(4)笔试总成绩计算:笔试总成绩=公共基础知识成绩×50%+申论(或教育基础知识或幼儿教育基础知识或医学卫生基础知识)成绩×50%+政策加分。
(5)成绩查询。笔试成绩及进入面试人选名单可登录延津县人民政府网站(www.yanjin.gov.cn)进行查询。
2.面试资格确认
根据笔试成绩,按照同一单位及其岗位(专业)招聘人数1:3的比例从高分到低分确定参加面试的人员。比例内末位出现笔试成绩并列的,同时确定为进入面试人选。笔试有一科缺考、作弊或成绩为零分的,不得进入面试。
报考人员在面试前须经面试资格审查,报考人员面试前的资格审查与确认时间将在延津县人民政府网站另行通知。进入面试的考生要及时查看网上发布的信息,并保证通讯畅通,因通讯不畅影响面试及体检的后果自负。未进入面试确认范围的应试人员,也须保持报名时填写的通讯方式畅通,以免影响递补。
面试资格审查时考生需持笔试准考证、毕业证、职业资格证(有要求的必须提供)、有效身份证、教育部学历证书电子注册备案表(学信网自行打印),留学回国人员需持有效身份证、我国驻外使(领)馆教育文化处(组)出具的留学回国人员证明、教育部出具的国外学历学位认证书等,在职人员还须提供所在单位同意报名的证明。以上材料均须提供原件及复印件一份,审验后交复印件。同时提交报名时打印的《2023年延津县事业单位公开招聘工作人员报名表点击获取》一式两份。
逾期未参加面试资格审查者,视为自动放弃。如有主动提出放弃、资格审查不合格或逾期未参加资格审查而产生的空缺,按照同岗位笔试成绩从高分到低分依次等额递补(递补人员届时直接电话通知),面试通知单与须知发放后出现的空缺不再递补。如经过递补以后仍然达不到面试比例要求的,由用人单位及主管部门研究并提出是否核减或降低比例的意见,经公开招聘工作领导小组研究同意后,在确保竞争的前提下可适当降低比例,如降低后仍达不到要求的,该岗位的招聘名额递减直至取消。
特殊情况由公开招聘工作领导小组研究决定。
3.面试
通过资格审查人员进入面试,具体面试工作另行安排。
县直单位、乡(镇、街道)事业岗位和卫生类岗位面试:采取结构化面试的方式进行,满分100分;
教育类岗位面试:采取试讲的方式进行(其中报考体育、音乐、美术的岗位,需加试专业技能测试;报考幼儿园的岗位,需加试才艺展示),满分100分。
面试时,如有缺考人员造成该岗位形不成竞争的,该岗位面试人员的面试成绩应达到其所在面试小组使用同一套面试题本的面试人员平均分,形不成平均分条件岗位的须达到75分以上,方可进入体检环节。
考试总成绩=笔试成绩×50%+面试成绩×50%
笔试成绩、面试成绩、考试总成绩均计算到小数点后两位数,尾数四舍五入。
(四)体检
根据参加面试人员的考试总成绩,按照同一单位及其岗位(专业)招聘人数1:1的比例从高分到低分确定参加体检人员点击获取职位表。当出现末位并列超计划时,则按笔试成绩从高分到低分的顺序等额确定参加体检的人员;如笔试成绩也相同,则按公共基础知识成绩从高分到低分的顺序等额确定参加体检的人员;如公共基础知识成绩也相同,则通过面试加试按面试加试的成绩从高分到低分的顺序等额确定参加体检的人员。对体检未到的或不合格的依次递补。
体检参照国家公务员招录的有关标准和规定进行,费用自理。
(五)考察
体检合格的人员确定为考察对象。考察采取审查档案、提供有关证明或实地考察等方法,主要考察其思想政治表现、道德品质以及与应聘岗位相关的业务能力和工作实绩等情况,并对应聘人员资格条件进行复查。在考察阶段必须提供相应教师资格证,如不能提供,视为自愿放弃该岗位。
考察阶段因考察不合格出现招聘岗位缺额的不再递补。因自愿放弃造成的岗位空缺依次递补。递补须从报考同一岗位并参加面试的人员中,按考试总成绩从高分到低分的顺序依次进行。
(六)公示
根据考试总成绩和考察情况,择优确定拟聘人员并进行公示,公示时间为7个工作日,经公示有异议且调查核实后应当取消的,不再递补。
(七)聘用
1.新聘用人员确定后,要按时到用人单位报到,由用人单位及时到有关部门办理相关手续并与新聘人员签订聘用合同。新聘用人员在应聘单位的最低服务年限为5年(含试用期),服务期内不得跨县区域调动工作。
2.聘用人员属初次就业的试用期为12个月,其他人员试用期参照国办发〔2002〕35号文执行。试用期间的工资福利待遇按照国家有关规定执行。试用期满,由用人单位予以考核,合格者按管理权限和有关规定办理相关手续;不合格者,由用人单位和主管部门提出解聘意见,到相关部门办理解除聘用合同手续。被解聘人员,由户口所在地人才交流服务机构推荐就业或自主择业。
五、组织领导及信息查询
本次招聘工作在2023年延津县事业单位公开招聘工作人员领导小组的领导下,由延津县人力资源和社会保障局与用人部门统一组织实施,延津县纪委监委全程监督。在实施过程中,遇到重要情况,及时向县委、县政府报告;需要有关部门、单位支持配合时,主动沟通协调。
延津县人民政府网站(www.yanjin.gov.cn)为本次公开招聘信息发布的指定网站,有关考试招聘的信息及相关事项,均通过该网站进行发布。请报考人员及时查看发布的相关信息,并保证通讯畅通,因通讯不畅影响面试及体检等后果自负。
本次公开招聘工作咨询电话:0373-7692966(县人社局)
0373-7681293(县教体局)0373—7695479(县卫健委)
监督电话:0373—7626984(县纪委监委)
近年来,发现社会上个别不法分子借事业单位公开招聘工作人员之机搞诈骗活动,望广大考生提高警惕,不要相信社会上的虚假及欺诈信息,以免给个人造成损失。
六、纪律要求
(一)按照原国家人事部《事业单位公开招聘人员暂行规定》第27条之规定,实行回避制度。
(二)本次招聘坚持“公开、公平、竞争、择优”的原则,努力为应聘人员创造公平竞争的环境,对政策规定、运作程序、方式方法等凡能公开的一律公开,对笔试、面试、聘用结果及时予以公示。在工作中,邀请纪检监察机构进行全过程监督。
(三)招聘工作人员要认真执行政策规定,严格遵守招聘程序,切实履行工作职责,不得随意扩大招聘范围、改变招聘程序或擅自降低聘用条件和标准。对违纪、失职行为,实行责任追究。
(四)应聘人员要诚信报考并自觉遵守招聘工作规定和纪律,听从安排,服从分配,否则按自动放弃资格处理。在进入面试资格审查、面试、体检、考察等环节放弃的人员,要主动联系公开招聘工作人员领导小组办公室并配合做好相关工作。
本方案由延津县事业单位公开招聘工作人员领导小组负责解释,未尽事宜按国家、省、市、县有关规定执行。
延津县事业单位公开招聘工作人员领导小组
转载来源 国企招聘考试网

